|
|
| 中国水泥行业陆海CCUS规模化部署源汇匹配模型构建与早期机会研究 Engineering |
|
论文标题:Early Opportunities for Onshore and Offshore CCUS Deployment in the Chinese Cement Industry
期刊:Engineering
DOI:https://doi.org/10.1016/j.eng.2024.09.011
微信链接:点击此处阅读微信文章
文章速览

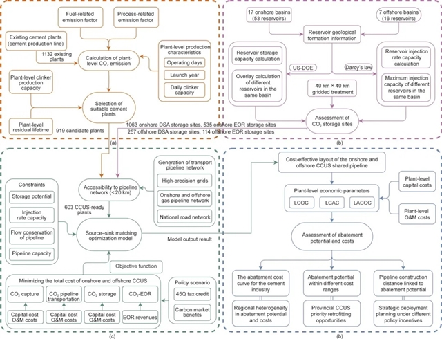
作为全球最大的水泥生产国,中国水泥行业深度脱碳对于减缓全球气候变化具有重要意义。碳捕集、利用与封存(CCUS)已成为该行业不可或缺的减排技术构成,但规模化部署仍缺乏精细刻画厂级技术经济性的系统评估。为此,中国21世纪议程管理中心张贤研究员和中国矿业大学(北京)樊静丽教授团队于中国工程院院刊《Engineering》2025年3月刊发表题为“Early Opportunities for Onshore and Offshore CCUS Deployment in the Chinese Cement Industry”的研究论文。研究团队提出一个针对水泥行业CCUS改造的源汇匹配评估模型(SSM-Cement),集成厂级改造适宜性筛选、精细化地质封存评估、陆海管网源汇匹配优化以及全链条经济性分析四个模块,系统评估中国水泥行业CCUS部署潜力与空间布局。结果表明:(1)基于厂级生产规模、剩余寿命等指标,从1132个现有水泥厂中筛选出919个符合CCUS改造条件的候选排放源。(2)通过源汇匹配优化,进一步识别出603个水泥厂可以通过建设陆上或海上CO2运输管道实施CCUS改造,预计2030—2060年间将累计减排185亿吨CO2(平均5.97亿吨/年)。(3)改造后厂级的平准化水泥成本(LCOC)为30~96美元/吨水泥(平均73美元/吨);平准化碳避免成本(LCAC)为−5~140美元/吨CO2(平均88美元/吨),呈现了更显著的区域差异。(4)中国的东北和西北地区水泥厂由于具备较多强化驱油机会,对应LCAC集中在35~70美元/吨CO2,可视为行业CCUS实施优先区域。(5)陆海封存空间分布显示,陆上累计封存158亿吨CO2(约占85%),海上累计封存27亿吨CO2(约占15%),匹配到海上封存地的沿海省份水泥厂对应LCAC平均约90美元/吨CO2,尽管明显高于陆上低成本地区,但仍然提供了未来海上CCUS规模化部署机会。该研究旨在为水泥行业低碳转型与CCUS系统部署提供决策参考。

论文题目
Early Opportunities for Onshore and Offshore CCUS Deployment in the Chinese Cement Industry
中国水泥行业陆海CCUS规模化部署源汇匹配模型构建与早期机会研究
作者
樊静丽,毛依帆,李凯,张贤*
开放获取论文
https://doi.org/10.1016/j.eng.2024.09.011
更多内容
创新碳捕集技术:哈工大研究成功超高效气体分离膜
先进压缩空气储能系统助力可再生能源发展
王香增教授团队首次揭示非混相条件低渗致密砂岩油藏CO2封存状态演变规律
徐卫林院士团队研制新型芯鞘纱线织物助力太阳能海水淡化
Engineering征稿启事:人工智能赋能工程科技
特别声明:本文转载仅仅是出于传播信息的需要,并不意味着代表本网站观点或证实其内容的真实性;如其他媒体、网站或个人从本网站转载使用,须保留本网站注明的“来源”,并自负版权等法律责任;作者如果不希望被转载或者联系转载稿费等事宜,请与我们接洽。