2025年5月14日,中国科学院化学研究所活体分析化学重点实验室吴海臣研究员与西华大学食品与生物工程学院刘蕾副教授团队合作在Nature Nanotechnology期刊上发表了一篇题为“Nanopore-based enzyme-linked immunosorbent assay for cancer biomarker detection”的研究成果。该成果报道了一种基于纳米孔传感技术的酶联免疫分析方法(Nanopore-based enzyme-linked immunosorbent assay, NELISA),利用酶响应多肽探针代替传统显色底物,结合纳米孔传感技术和ELISA方法实现了多种生物标志物的同时高灵敏检测。论文通讯作者是吴海臣、刘蕾;第一作者是博士生伊雅琨和宋鹏副主任医师。
癌症的早期诊断对患者的预后非常重要。可以大大降低死亡率。与放射诊断和侵入性诊断相比,体液癌症生物标志物检测对机体伤害较小,更适合早期诊断。早在上世纪中叶,血清癌症标志物检测就已作为辅助诊断手段应用于临床诊疗。其中,酶联免疫吸附试验(ELISA)是应用最广泛的方法,也是目前体液标志物检测的金标准。然而,传统ELISA的信号输出依赖于比色法,导致灵敏度和多重检测通量无法满足早期癌症检测的要求。虽然近年来的技术发展在一定程度上改善了传统ELISA的检测效果,但仍难以满足疾病早期诊断的要求。
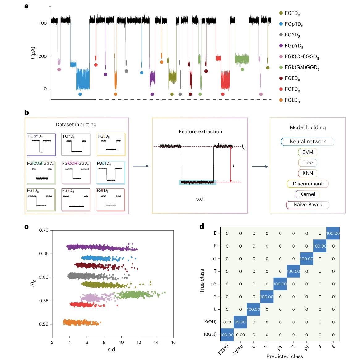
在这项工作中,吴海臣研究员和刘蕾副教授团队将不同酶的响应基团修饰在多肽探针FGXD8⊂CB[7]上,构建特异性的酶响应探针,代替传统显色底物在免疫复合物形成后进行酶促反应。探针在酶促反应后,结构会发生显著的变化。因此在野生型α-溶血素中易位会产生不同的易位信号。通过对纳米孔中产生的FGXD8⊂CB[7]电流信号的频率进行统计分析,实现对样品中生物标志物浓度的定量检测。
探针构建成功后,被应用于夹心法ELISA检测抗原类生物标志物,和竞争法检测抗体类生物标志物。检出限可低至3.2 fg/mL(aM)。探针信号独立性强,区分度高,借助机器学习分类方法可达到99%以上的分类准确度,可以实现6种生物标志物的高灵敏同时检测。利用这种方法,研究团队对临床血液样本中的CA19-9、CEA和AFP三种肿瘤标志物进行同时检测分析,检测结果与临床检测使用的化学发光免疫分析结果高度一致。证明了NELISA方法在临床诊疗中的应用潜力。
这项研究结合了酶联免疫吸附分析和纳米孔传感技术的优势,开发出一种多种生物标志物同时检测的方法,具有灵敏度高、检测限低(比传统方法低3-4个数量级)、抗干扰能力强等特点。它为基于体液生物标志物检测的即时检测(Point of care testing,POCT)提供了一种新的技术工具,可在小剂量样本中高效、可靠地同时检测多种生物标志物。随着纳米孔检测仪器的发展普及,这种方法有望彻底改变临床实践。

图1:夹心NELISA抗原检测图解。

图2:不同多肽探针的传感原理及抗原定量检测结果。

图3:通过机器学习识别多肽探针的易位信号。

图4:竞争法NELISA检测抗体示意图。

图5:血液样本中的癌症生物标志物检测。
(来源:科学网)
相关论文信息:https://doi.org/10.1038/s41565-025-01918-z