|
|
|
|
|
FIE 天津大学车延博教授:基于模型预测控制的互联数据中心多时间尺度优化调度 |
|
|
论文标题:Multi-timescale optimization scheduling of interconnected data centers based on model predictive control
期刊:Frontiers in Energy
作者:Xiao GUO , Yanbo CHE , Zhihao ZHENG , Jiulong SUN
发表时间: 15 Feb 2024
DOI:10.1007/s11708-023-0912-6
微信链接:点击此处阅读微信文章

文章简介
在“双碳”战略下,数据中心接入可再生能源趋势渐显,但能源的不确定性给数据中心和电网运行带来挑战。文章建立了基于模型预测控制(MPC)的互联数据中心多时间尺度优化调度模型,涵盖日前优化、日内滚动优化和日内实时校正。通过多时间尺度协同优化,逐步消除预测误差影响。采用交替方向乘子法(ADMM)求解模型,并设置对比场景分析。结果表明,该模型使经济损失降低19.6%,功率波动减少15.23% ,有效保障了系统运行的经济性和稳定性,为互联数据中心应对可再生能源不确定性提供了有效策略,对推动数据中心绿色低碳发展具有重要意义。
研究背景及意义
近年来,数据中心作为互联网和信息技术的关键部分发展迅猛,规模不断扩大,但其高能耗问题不容忽视。在“双碳”战略背景下,接入高比例可再生能源成为数据中心降低运营能耗、提升能源利用效率、实现绿色低碳转型的重要途径。而可再生能源的不确定性给数据中心的优化调度和能源管理带来重大挑战。当前研究多基于准确的负荷和可再生能源预测信息进行优化控制,但实际运行中预测值与真实值存在偏差,现有调度模型难以满足系统在线优化调整需求。本文旨在考虑多种灵活性资源,实现互联数据中心多时间尺度优化调度。
研究内容及结论
文章首先介绍了互联数据中心系统基本结构,包括数据中心、数据中心微电网和数据中心运营商。对数据中心的能耗、服务器功耗、制冷设备能耗及室内温度变化进行建模。

图 1 直流系统的基本结构
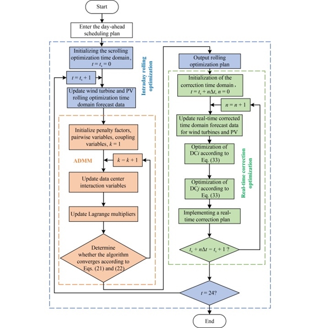
提出多时间尺度优化调度框架,涵盖日前优化、日内滚动优化和日内实时校正。日前优化以总运行成本最低为目标,制定次日能源采购与设备调度计划;日内滚动优化基于日前计划,以日内购电惩罚和运行成本最低为目标,减少预测偏差的经济损耗;日内实时校正利用模型预测控制,以功率调整惩罚成本最低为目标,减少功率波动。采用交替方向乘子法(ADMM)对模型进行分布式求解。

图2 多时间尺度分布式优化求解过程
以三个互联数据中心为例,设置不同场景对比分析。结果表明,多时间尺度优化调度模型相较于传统方法,经济成本降低19.6%,电网功率波动减少15.23%。日内滚动优化利用源荷侧灵活性资源,实时校正能适应可再生能源输出的小尺度波动,ADMM可有效求解模型,且计算量小、信息交互少。

图3 不同场景下IDC电网的功率波动
研究结论表明,日内滚动优化可利用源荷侧灵活性资源,保障系统运行经济性;日内实时校正能快速调整调度计划,抑制功率波动,确保设备和电网稳定运行;ADMM能有效求解模型,计算速度快且保护数据隐私。
文章信息
Multi-timescale optimization scheduling of interconnected data centers based on model predictive control
Xiao GUO, Yanbo CHE, Zhihao ZHENG, Jiulong SUN
Abstract:
With the promotion of “dual carbon” strategy, data center (DC) access to high-penetration renewable energy sources (RESs) has become a trend in the industry. However, the uncertainty of RES poses challenges to the safe and stable operation of DCs and power grids. In this paper, a multi-timescale optimal scheduling model is established for interconnected data centers (IDCs) based on model predictive control (MPC), including day-ahead optimization, intraday rolling optimization, and intraday real-time correction. The day-ahead optimization stage aims at the lowest operating cost, the rolling optimization stage aims at the lowest intraday economic cost, and the real-time correction aims at the lowest power fluctuation, eliminating the impact of prediction errors through coordinated multi-timescale optimization. The simulation results show that the economic loss is reduced by 19.6%, and the power fluctuation is decreased by 15.23%.
Keywords:
model predictive control; interconnected data center; multi-timescale; optimized scheduling; distributed power supply; landscape uncertainty
Cite this article:
Xiao GUO, Yanbo CHE, Zhihao ZHENG, Jiulong SUN. Multi-timescale optimization scheduling of interconnected data centers based on model predictive control. Front. Energy, 2024, 18(1): 28–41
https://doi.org/10.1007/s11708-023-0912-6
扫描二维码,阅读原文

通讯作者简介
车延博,教授,博士生导师。研究领域:电力电子化电力系统,新能源,智能电网。
期刊简介
Frontiers in Energy是中国工程院院刊能源分刊,高教社Frontiers系列期刊之一。由中国工程院、上海交通大学和高等教育出版社共同主办。翁史烈院士和倪维斗院士为名誉主编,中国工程院院士黄震、周守为、苏义脑、彭苏萍担任主编。加拿大皇家科学院、加拿大工程院、中国工程院外籍院士张久俊,美国康涅狄格大学校长、教授Radenka Maric,上海交通大学教授Nicolas Alonso-Vante和巨永林担任副主编。

Frontiers in Energy已被SCIE、Ei Compendex、CAS、Scopus、INSPEC、Google Scholar、CSCD(中国科学引文数据库)、中国科技核心期刊等数据库收录。2024年海内外下载量为110余万,截至2025年03月10日,即时Impact Factor为6.0,即时CiteScore为6.8。
Frontiers in Energy免收版面费,且对于录用的文章提供免费语言润色以保障出版质量。进入外审的稿件(不包括评论、新闻热点等短文),第一轮审稿周期约30天,从审稿到录用平均60天。
更多信息请访问:
http://journal.hep.com.cn/fie(国内免费开放)
https://link.springer.com/journal/11708
联系我们:
FIE@sjtu.edu.cn, (86) 21-62932006
qiaoxy@hep.com.cn, (86) 10-58556482

《前沿》系列英文学术期刊
由教育部主管、高等教育出版社主办的《前沿》(Frontiers)系列英文学术期刊,于2006年正式创刊,以网络版和印刷版向全球发行。系列期刊包括基础科学、
、工程技术和人文社会科学四个主题,是我国覆盖学科最广泛的英文学术期刊群,其中12种被SCI收录,其他也被A&HCI、Ei、MEDLINE或相应学科国际权威检索系统收录,具有一定的国际学术影响力。系列期刊采用在线优先出版方式,保证文章以最快速度发表。
中国学术前沿期刊网
http://journal.hep.com.cn

特别声明:本文转载仅仅是出于传播信息的需要,并不意味着代表本网站观点或证实其内容的真实性;如其他媒体、网站或个人从本网站转载使用,须保留本网站注明的“来源”,并自负版权等法律责任;作者如果不希望被转载或者联系转载稿费等事宜,请与我们接洽。