|
|
|
|
|
文献清单:2025上半年高浏览量文章鉴读 | MDPI Proteomes |
|
|
期刊名:Proteomes
期刊主页:https://www.mdpi.com/journal/proteomes
1. Proteomics of Extracellular Vesicles: Recent Updates, Challenges and Limitations
细胞外囊泡蛋白质组学:最新进展、挑战与局限性
文章链接: https://www.mdpi.com/2227-7382/13/1/12

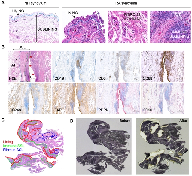
2. Integrative Spatial Proteomics and Single-Cell RNA Sequencing Unveil Molecular Complexity in Rheumatoid Arthritis for Novel Therapeutic Targeting
整合空间蛋白质组学和单细胞RNA测序揭示类风湿性关节炎的分子复杂性,为新型治疗靶点的发现提供依据
文章链接: https://www.mdpi.com/2227-7382/13/2/17

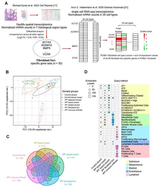
3. Novel Integration of Spatial and Single-Cell Omics Data Sets Enables Deeper Insights into IPF Pathogenesis
空间与单细胞组学数据集的新型整合技术为特发性肺纤维化(IPF)发病机制提供更深入的见解
文章链接: https://www.mdpi.com/2227-7382/13/1/3

4. DNA Damage-Induced Ferroptosis: A Boolean Model Regulating p53 and Non-Coding RNAs in Drug Resistance
DNA损伤诱导的铁死亡:调控p53和非编码RNA的布尔模型在药物耐药性中的作用
文章链接: https://www.mdpi.com/2227-7382/13/1/6

5. Advances in the Study of Protein Deamidation: Unveiling Its Influence on Aging, Disease Progression, Forensics and Therapeutic Efficacy
蛋白质脱酰胺化研究进展:揭示其对衰老、疾病进展、法医学及治疗效果的影响
文章链接: https://www.mdpi.com/2227-7382/13/2/24

6. Next-Generation Protein–Ligand Interaction Networks: APEX as a Powerful Technology
下一代蛋白质-配体相互作用网络:APEX作为一种强大技术
文章链接:https://www.mdpi.com/2227-7382/13/3/26

7. Proteomic Comparison of Acute Myeloid Leukemia Cells and Normal CD34+ Bone Marrow Cells: Studies of Leukemia Cell Differentiation and Regulation of Iron Metabolism/Ferroptosis
急性髓系白血病细胞与正常CD34+骨髓细胞的蛋白质组学比较:白血病细胞分化及铁代谢/铁死亡调控的研究
文章链接: http://www.mdpi.com/2227-7382/13/1/11

8. Intrinsic Disorder and Phase Separation Coordinate Exocytosis, Motility, and Chromatin Remodeling in the Human Acrosomal Proteome
固有无序与相分离共同协调人类顶体蛋白质组中的胞吐作用、运动行为及染色质重塑过程
文章链接: https://www.mdpi.com/2227-7382/13/2/16

9. Unraveling the Central Role of Global Regulator PprI in Deinococcus radiodurans Through Label-Free Quantitative Proteomics
通过无标记定量蛋白质组学技术揭示全局调控因子PprI在耐辐射球菌Deinococcus radiodurans中的核心作用
文章链接: https://www.mdpi.com/2227-7382/13/2/19

10. Deciphering Radiotherapy Resistance: A Proteomic Perspective
解读放射治疗抗性:从蛋白质组学视角探讨
文章链接: https://www.mdpi.com/2227-7382/13/2/25

Proteomes 期刊介绍
主编:Jens R. Coorssen, Brock University, Canada; Matthew P. Padula, The University of Technology Sydney, Australia
期刊专注于蛋白质组分析的各个方面,特别关注蛋白质组在蛋白质形式(proteoforms)、功能性生物学单元以及标准氨基酸序列水平上的定量和表征。目前已被Scopus、ESCI (Web of Science)、PubMed等数据库收录。
2024 Impact Factor: 3.6
2024 CiteScore: 7.2
Time to First Decision: 28.2 Days
Acceptance to Publication: 4.8 Days
特别声明:本文转载仅仅是出于传播信息的需要,并不意味着代表本网站观点或证实其内容的真实性;如其他媒体、网站或个人从本网站转载使用,须保留本网站注明的“来源”,并自负版权等法律责任;作者如果不希望被转载或者联系转载稿费等事宜,请与我们接洽。