|
|
|
|
|
LAF 蓝色空间的疗愈力:玩水、看海、踏浪,如何滋养孩子的心理成长? |
|
|
论文标题:A Scoping Review and Insights of the Affordance of Blue Spaces During Childhood for Promoting Mental Health and Well-being
期刊:Landscape Architecture Frontiers
作者:Youhui LIN, Liqiong JI, Guangsi LIN
发表时间:28 May 2025
DOI:10.15302/J-LAF-1-020113
微信链接:点击此处阅读微信文章


注:本文为删减版,不可直接引用。原中英文全文刊发于《景观设计学(中英文)》(Landscape Architecture Frontiers)2025年第13卷第5期。
导 读
蓝色空间因其对儿童的强烈吸引力,被认为在促进儿童心理健康福祉方面具有重要作用。基于可供性理论,本文首先梳理了童年时期与蓝色空间交互对心理健康福祉的影响,进而探讨了可供性的实现及其强度是否影响以及如何影响这一作用过程。研究结果表明,童年时期的蓝色空间交互可显著提升整体心理健康、恢复力、社交能力、自信和自我效能、情绪和行为能力;相比绿色空间,蓝色空间在促进儿童社交能力、情绪调节和自信提升等维度更具优势,但需合理控制潜在风险;儿童在蓝色空间中获得心理健康福祉的过程依赖于可供性的实现及其强度,即儿童是否能有效感知、使用和体验蓝色空间,体验的深度与质量如何,以及受到社会经济因素、城市化水平等诸多因素的何种影响。最后,本文基于上述研究结论,从治理保障、理念更新、空间营造、活动引导等方面提出实践启示。
关键词
景观感知;可供性;儿童;心理健康;福祉;蓝色空间;水上活动
童年蓝色空间可供性
对心理健康福祉的影响:
范围综述及启示
A Scoping Review and Insights of the Affordance of Blue Spaces During Childhood for
Promoting Mental Health and Well-being
林佑徽1,2,冀李琼3,林广思1,2,4
1 华南理工大学亚热带建筑与城市科学全国重点实验室
2 华南理工大学建筑学院风景园林系
3 东南大学建筑学院景观学系
4 广州市景观建筑重点实验室
本文引用格式 / PLEASE CITE THIS ARTICLE AS
Lin, Y., Ji, L., & Lin, G. (2025). A scoping review and insights of the affordance of blue spaces during childhood for promoting mental health and well-being. Landscape Architecture Frontiers, 13(5), 42–67. https://doi.org/10.15302/J-LAF-1-020113
01研究背景
心理健康福祉是当前城市化进程中日益受到关注的话题。童年时期(0~18岁)是心理健康发展的关键阶段,这一时期可能对心理健康福祉产生的积极影响将带来持久的效益。已有研究表明,增加儿童与公共开放空间的接触能够显著提升其心理健康福祉,自然环境在这一过程中发挥了重要作用。然而,现有研究主要关注绿色空间,较少探讨蓝色空间对儿童心理健康的潜在价值。
在现实中,儿童对蓝色空间的身体探索行为常受到安全管理等外在因素的限制,这可能影响儿童从中获得心理健康福祉。本研究引入4个层级来描述儿童对水体的接近性与互动强度,并将其分别定义为:潜在的可供性,即水体存在但尚未被察觉;感知的可供性,即识别并觉察水体存在;使用的可供性,即通过直接接触使用水体;塑造的可供性,即对水体环境进行改造(如建造沙堡),这些改造可能创造出新的可供性。

不同层级可供性的转化关系(改绘自参考文献[25])© 林佑徽,冀李琼,林广思
02研究方法
文献检索
本研究在Web of Science、Scopus、PsyclNFO、MEDLINE、Garden Landscape & Horticulture Index(GLHI)、中国知网6个数据库中,以“儿童”“蓝色空间”和“心理健康”三类检索词对经同行评审的研究型论文(article)进行检索。

文献筛选
文献筛选主要依据以下3个原则:
1)研究参与者的年龄应为0~18岁;
2)参与者应有机会与蓝色空间中的水体进行互动;
3)研究应使用定量测量或定性描述的方法探究参与者的心理健康福祉的状态或变化。

文献筛选流程 © 林佑徽,冀李琼,林广思
文献关键信息提取
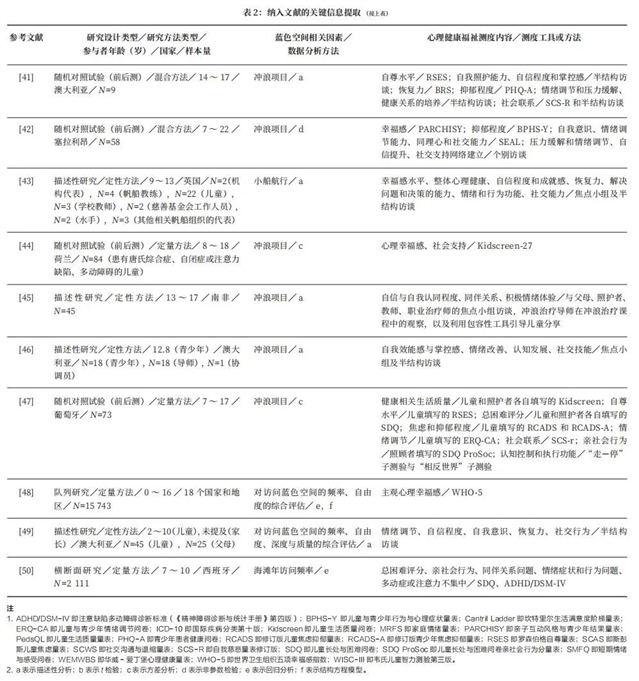
研究对21篇文献进行数据提取,各项研究的研究设计、参与者年龄、蓝色空间相关因素、心理健康福祉测度内容等详细的关键信息如表2所示。


03研究结果
研究设计与可供性的关系分类
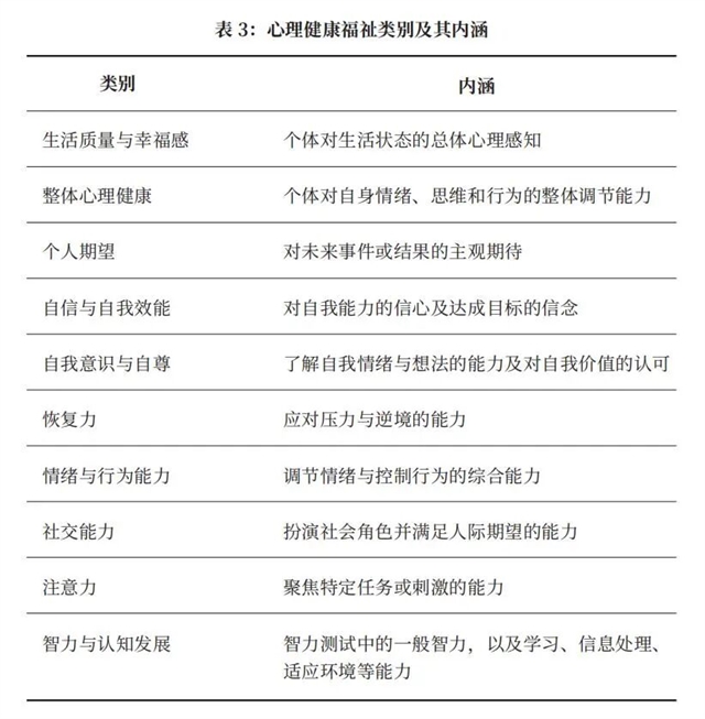
本次综述将这些研究中涉及的心理健康福祉的内涵总结归纳为10个维度。

通过分析各项研究中的蓝色空间评价指标或干预条件与可供性层级的关联性,研究设计与可供性的关系被分为3类,可供性的实现及其强度依次递增。
1)潜在的可供性研究:相关指标包括童年时期家庭或学校周边水体存在与否、覆盖率,以及家庭/学校和周围最近水体的距离。
2)可供性的实现研究:聚焦已通过互动实现的可供性,揭示其带来的短期心理健康福祉;这些实验性研究的干预条件,例如冲浪项目、小船航行、航海活动等。
3)可供性实现的强度研究:相比于第二类研究仅呈现蓝色空间为儿童提供活动机会前后的心理状况变化,此类研究考虑可供性实现的频率及影响因素,即进一步考察可供性实现的强度和心理健康福祉的关联性。
蓝色空间的可供性
对不同心理健康福祉维度的影响
21项研究的结果与10个心理健康福祉维度的对应关系如图所示。总体而言,整体心理健康、恢复力、社交能力、自信和自我效能、情绪和行为能力这几类的证据相对充足,而其余5类的证据相对较弱。

与可供性的实现及其强度关联的不同的证据基础 © 林佑徽,冀李琼,林广思
生活质量和幸福感
有3项研究探讨了生活质量,但结论不一。水体的存在本身未必提升儿童生活质量,但当儿童实际参与蓝色空间活动时,照护者感知的积极效益更明显。幸福感的提升同样更多取决于对蓝色空间的使用与体验,而非仅仅是环境存在本身。
整体心理健康
有7项研究中的5项证实了童年接触蓝色空间对整体心理健康的显著积极影响。单纯居住在蓝色空间附近就与更高的整体心理健康水平和更低的精神疾病发病率相关。而实际参与水上活动时,这种心理健康收益更加明显,尤其对于特殊需求儿童(如唐氏综合征、自闭症和注意力缺陷多动障碍儿童)更为显著。
个人期望
仅一项研究调查了可供性的实现对个人期望的影响,发现儿童的个人期望在参与冲浪后有所提升,但效果未达到统计显著水平。
自信与自我效能
在6项研究中有5项证实了可供性的实现对自信与自我效能的显著积极影响。蓝色空间中的冒险与探索活动对儿童的自信和自我效能具有积极作用,尤其通过提供安全但具有挑战性的情境促进心理成长,但效果存在差异。
自我意识与自尊
有3项研究都证实了可供性的实现能显著提升儿童自我意识和自尊水平。对于自我意识而言,沿海社区的家长普遍认为,海滩在日常体验、环境保护意识及文化认同等多重维度上,都为幼儿提供了建立自我意识的重要机会。航海与冲浪能在克服挑战、自我实现的过程中强化儿童自尊。
恢复力
该3项研究均证实了可供性的实现对儿童恢复力的积极作用。这些研究特别强调,在儿童面对挑战时,海滩为其提供了一个允许适度冒险、支持风险管理和情绪调节的安全探索空间。
情绪和行为能力
蓝色空间更倾向于支持儿童的情绪调节,而非加强其行为控制能力。蓝色空间对缓解儿童焦虑和抑郁的作用仍存在争议。
社交能力
有2项聚焦潜在可供性的研究就社交能力维度得出了不同的结论。蓝色空间通过丰富的互动与合作机会显著增强儿童的社交技能与归属感,尤其对自闭症谱系障碍(ASD)儿童效果突出。
注意力
仅有的3项研究均未发现蓝色空间对儿童注意力水平的提升作用。
智力与认知发展
有5项研究中的3项证实了蓝色空间对儿童智力与认知发展的提升作用,它们共同聚焦可供性实现,发现水上活动通过提供要求儿童快速决策和适应环境的成长性体验,提高了儿童的执行能力和认知灵活性。
可供性的实现及其强度
与心理健康福祉效益的关联
蓝色空间对心理健康福祉的效益,因可供性的实现及其强度的差异而呈现显著变化。
1)潜在的可供性对心理健康福祉的促进受环境资源空间分布与个体特征的共同影响。
2)可供性的实现对儿童心理健康福祉具有更即时的积极影响。
3)可供性实现的强度对心理健康福祉的促进作用更加依赖于对蓝色空间的访问频率、持续性及参与者的社会经济条件。
04讨论
上述综述结果表明:童年蓝色空间对儿童最稳定、最一致的积极影响主要体现于情绪与行为功能、自信与自我效能、社交能力等维度;这些效益随可供性实现程度的深入而增强,其中可供性的实现强度尤为关键;社会经济条件、家长许可、安全感知等因素既影响了可供性的实现,也解释了不同研究结论的差异。
蓝色空间和绿色空间
对心理健康福祉影响的差异
蓝色空间的沉浸式体验和社交特性吸引儿童主动参与,从而促进心理健康福祉。与他人共度时光、共享体验是人们访问蓝色空间的主要动机和益处。同时,蓝色空间常被视为情绪庇护所,其放松和缓解压力的作用可进一步激励人们的持续访问。蓝色空间支持儿童积极自我发展的作用或许较绿色空间更为突出,这可能与其独特的挑战性和丰富的体验机会有关。
可供性的实现对蓝色空间
发挥心理健康福祉效益的关键作用
童年蓝色空间可供性的实现受到环境条件、安全感知、体验质量三方面多重因素的强烈影响。因此,蓝色空间对儿童心理健康的积极作用主要取决于可供性的实现及其强度,而不仅仅是空间的潜在存在。换言之,真正的体验与参与,即儿童是否能进入、使用并在其中进行有意义的活动,才是产生心理健康效益的关键。
05实践启示
童年与蓝色空间的交互可以被视为一种“健康处方”,但只有将潜在活动机会真正转化为可感知、可使用且具有一定强度的体验,蓝色空间才能实现其最大效益。基于综述结果,本文面向城市管理者、规划设计师与教育工作者提出以下4项可操作的实践启示。第一,安全管理与公平可达并举的治理保障。第二,从“可用”走向“可参与”的理念更新。第三,多尺度空间营造,提升可供性实现。第四,结构化课程与自主游戏并重的活动引导。
06结论
本研究创新性地引入可供性层级的概念框架,为理解儿童-蓝色空间交互过程如何影响心理健康效益提供了新的分析视角,扩展了可供性理论在环境促进健康研究中的理论外延。研究系统梳理了既有文献,并揭示了童年时期蓝色空间的可供性实现对心理健康福祉的核心作用。本文的主要研究结论包括:
1)总体而言,童年时期与蓝色空间的交互在提升整体心理健康、恢复力、社交能力、自信与自我效能、情绪与行为功能等维度均发挥了显著作用。
2)尽管受到社会人口特征、家庭经济状况、居住地的城市化水平等因素的影响,儿童在蓝色空间中的可供性实现仍然是决定心理健康福祉的核心——相比于潜在可供性,儿童能够真正感知、使用和塑造蓝色空间的机会才是其中关键。
3)通过揭示蓝色空间相较绿色空间在社交能力、情绪调节和自信提升等维度的优势,丰富了城市蓝绿空间与心理健康福祉关系的理论基础,为将蓝色空间纳入更具实操性的城市公共健康干预路径提供了科学依据。
本研究也存在若干局限。未来研究应继续整合儿童视角优化研究设计,并基于可供性理论深入剖析研究结论,以为相关实践应用提供更多的实证依据。
参考文献
[1] Steel, Z., Marnane, C., Iranpour, C., Chey, T., Jackson, J. W., Patel, V., & Silove, D. (2014). The global prevalence of common mental disorders: A systematic review and meta-analysis 1980–2013. International Journal of Epidemiology, 43(2), 476–493.
[2] Szabo, C. P. (2019). Urbanization and mental health: Toward a disorder-based understanding. Current Opinion in Psychiatry, 32(3), 196–197.
[3] Fleckney, P., & Bentley, R. (2021). The urban public realm and adolescent mental health and wellbeing: A systematic review. Social Science & Medicine, 284, 114242.
[4] Mulraney, M., Coghill, D., Bishop, C., Mehmed, Y., Sciberras, E., Sawyer, M., Efron, D., & Hiscock, H. (2021). A systematic review of the persistence of childhood mental health problems into adulthood. Neuroscience & Biobehavioral Reviews, 129, 182–205.
[5] Richardson, E. A., Pearce, J., Shortt, N. K., & Mitchell, R. (2017). The role of public and private natural space in children’s social, emotional and behavioural development in Scotland: A longitudinal study. Environmental Research, 158, 729–736.
[6] Alderton, A., Villanueva, K., O’Connor, M., Boulangé, C., & Badland, H. (2019). Reducing inequities in early childhood mental health: How might the neighborhood built environment help close the gap? A systematic search and critical review. International Journal of Environmental Research and Public Health, 16(9), 1516.
[7] Norwood, M. F., Lakhani, A., Fullagar, S., Maujean, A., Downes, M., Byrne, J., Stewart, A., Barber, B., & Kendall, E. (2019). A narrative and systematic review of the behavioural, cognitive and emotional effects of passive nature exposure on young people: Evidence for prescribing change. Landscape and Urban Planning, 189, 71–79.
[8] Moens, M. A., Weeland, J., Beute, F., Assink, M., Staaks, J. P. C., & Overbeek, G. (2019). A dose of nature: Two three-level meta-analyses of the beneficial effects of exposure to nature on children’s self-regulation. Journal of Environmental Psychology, 65, 101326.
[9] Mason, L., Ronconi, A., Scrimin, S., & Pazzaglia, F. (2021). Short-term exposure to nature and benefits for students’ cognitive performance: A review. Educational Psychology Review, 34(2), 609–647.
[10] Mygind, L., Kurtzhals, M., Nowell, C., Melby, P. S., Stevenson, M. P., Nieuwenhuijsen, M., Lum, J. A. G., Flensborg-Madsen, T., Bentsen, P., & Enticott, P. G. (2021). Landscapes of becoming social: A systematic review of evidence for associations and pathways between interactions with nature and socioemotional development in children. Environment International, 146, 106238.
[11] Vanaken, G.-J., & Danckaerts, M. (2018). Impact of green space exposure on children’s and adolescents’ mental health: A systematic review. International Journal of Environmental Research and Public Health, 15(12), 2668.
[12] Zhang, Y., Mavoa, S., Zhao, J., Raphael, D., & Smith, M. (2020). The association between green space and adolescents’ mental well-being: A systematic review. International Journal of Environmental Research and Public Health, 17(18), 6640.
[13] Dong, N., & Yu, J. (2023). A review of the impact of green space exposure on children’s and adolescents’ health. Landscape Architecture, 40(6), 4–11.
[14] Smith, N., Georgiou, M., King, A. C., Tieges, Z., Webb, S., & Chastin, S. (2021). Urban blue spaces and human health: A systematic review and meta-analysis of quantitative studies. Cities, 119, 103413.
[15] Xie, Q., Lee, C., Lu, Z., & Yuan, X. (2021). Interactions with artificial water features: A scoping review of health-related outcomes. Landscape and Urban Planning, 215, 104191.
[16] Kaplan, S. (1995). The restorative benefits of nature: Toward an integrative framework. Journal of Environmental Psychology, 15(3), 169–182.
[17] Poulsen, M. N., Nordberg, C. M., Fiedler, A., DeWalle, J., Mercer, D., & Schwartz, B. S. (2022). Factors associated with visiting freshwater blue space: The role of restoration and relations with mental health and well-being. Landscape and Urban Planning, 217, 104282.
[18] Britton, E., Kindermann, G., Domegan, C., & Carlin, C. (2018). Blue care: A systematic review of blue space interventions for health and wellbeing. Health Promotion International, 35(1), 50–69.
[19] Yuan, J., Dong, X., & Qu, T. (2021). Progress and prospects of health-oriented urban waterfront space research. Planners, 15, 51–60.
[20] Zhai, W., Cheng, H., Gou, F., Wang, Z., & Li, Z. (2024). A meta-analysis of the impact of urban blue spaces on residents’ mental health. Landscape Architecture Frontiers, 12(5), 20–47.
[21] Bozkurt, M., & Woolley, H. (2020). Let’s splash: Children’s active and passive water play in constructed and natural water features in urban green spaces in Sheffield. Urban Forestry & Urban Greening, 52, 126696.
[22] Heft, H. (1988). Affordances of children’s environments: A functional approach to environmental description. Children’s Environments Quarterly, 5(3), 29–37.
[23] Gibson, J. J. (2014). The Ecological Approach to Visual Perception: Classic Edition. Psychology Press.
[24] Lin, Z., & Lin, G. (2022). Current status and prospects of child-friendly open space based on affordance theory. Landscape Architecture, 29(2), 71–77.
[25] Kyttä, M. (2003). Children in outdoor contexts: Affordances and independent mobility in the assessment of environmental child friendliness [Doctoral dissertation]. Helsinki University of Technology.
[26] Luque-García, L., Corrales, A., Lertxundi, A., Díaz, S., & Ibarluzea, J. (2022). Does exposure to greenness improve children’s neuropsychological development and mental health? A navigation guide systematic review of observational evidence for associations. Environmental Research, 206, 112599.
[27] Bray, I., Reece, R., Sinnett, D., Martin, F., & Hayward, R. (2022). Exploring the role of exposure to green and blue spaces in preventing anxiety and depression among young people aged 14–24 years living in urban settings: A systematic review and conceptual framework. Environmental Research, 214(4), 114081.
[28] Davis, Z., Guhn, M., Jarvis, I., Jerrett, M., Nesbitt, L., Oberlander, T., Sbihi, H., Su, J., & van den Bosch, M. (2021). The association between natural environments and childhood mental health and development: A systematic review and assessment of different exposure measurements. International Journal of Hygiene and Environmental Health, 235, 113767.
[29] Tricco, A. C., Lillie, E., Zarin, W., O’Brien, K. K., Colquhoun, H., Levac, D., Moher, D., Peters, M. D. J., Horsley, T., Weeks, L., Hempel, S., Akl, E. A., Chang, C., McGowan, J., Stewart, L., Hartling, L., Aldcroft, A., Wilson, M. G., Garritty, C., & Lewin, S. (2018). PRISMA Extension for Scoping Reviews (PRISMA-ScR): Checklist and explanation. Annals of Internal Medicine, 169(7), 467–473.
[30] Engemann, K., Svenning, J.-C., Arge, L., Brandt, J., Erikstrup, C., Geels, C., Hertel, O., Mortensen, P. B., Plana-Ripoll, O., Tsirogiannis, C., Sabel, C. E., Sigsgaard, T., & Pedersen, C. B. (2020). Associations between growing up in natural environments and subsequent psychiatric disorders in Denmark. Environmental Research, 188, 109788.
[31] Engemann, K., Svenning, J.-C., Arge, L., Brandt, J., Bruun, M. T., Didriksen, M., Erikstrup, C., Geels, C., Hertel, O., Horsdal, H. T., Kaspersen, K. A., Mikkelsen, S., Mortensen, P. B., Nielsen, K. R., Ostrowski, S. R., Pedersen, O. B., Tsirogiannis, C., Sabel, C. E., Sigsgaard, T., & Ullum, H. (2021). A life course approach to understanding associations between natural environments and mental well-being for the Danish blood donor cohort. Health & Place, 72, 102678.
[32] Huynh, Q., Craig, W., Janssen, I., & Pickett, W. (2013). Exposure to public natural space as a protective factor for emotional well-being among young people in Canada. BMC Public Health, 13(1), 407.
[33] Mavoa, S., Lucassen, M., Denny, S., Utter, J., Clark, T., & Smith, M. (2019). Natural neighbourhood environments and the emotional health of urban New Zealand adolescents. Landscape and Urban Planning, 191, 103638.
[34] Tillmann, S., Clark, A. F., & Gilliland, J. A. (2018). Children and nature: Linking accessibility of natural environments and children’s health-related quality of life. International Journal of Environmental Research and Public Health, 15(6), 1072.
[35] Bezold, C. P., Banay, R. F., Coull, B. A., Hart, J. E., James, P., Kubzansky, L. D., Missmer, S. A., & Laden, F. (2018). The association between natural environments and depressive symptoms in adolescents living in the United States. Journal of Adolescent Health, 62(4), 488–495.
[36] Almeida, D. Q., Barros, H., & Ribeiro, A. I. (2022). Residential and school green and blue spaces and intelligence in children: The Generation XXI birth cohort. Science of the Total Environment, 813, 151859.
[37] Stahlmann, K., Mena, E., Kuhnert, R., Conrad, A., & Bolte, G. (2022). Social inequalities in the association between social infrastructure and mental health: An observational cross-sectional analysis of children and adolescents in Germany. International Journal of Environmental Research and Public Health, 19(11), 6760.
[38] Oostenbach, L. H., Noall, J., Lamb, K. E., Pearson, A. L., Mavoa, S., & Thornton, L. E. (2022). Associations between coastal proximity and children’s mental health in Australia. Geographical Research, 61(2), 248–258.
[39] Silva, B., Cruz, G., Bentes, R., & Lima, R. (2022). Surfing on physical education curriculum and the impact on student’s well-being. Journal of Physical Education (Maringa), 33(1), e3317.
[40] Rocher, M., Silva, B., Cruz, G., Bentes, R., Lloret, J., & Inglés, E. (2020). Benefits of outdoor sports in blue spaces. The case of school nautical activities in Viana do Castelo. International Journal of Environmental Research and Public Health, 17(22), 8470.
[41] McKenzie, R. J., Chambers, T. P., Nicholson-Perry, K., Pilgrim, J., & Ward, P. B. (2021). “Feels good to get wet”: The unique affordances of surf therapy among Australian youth. Frontiers in Psychology, 12, 721238.
[42] Hignett, A., White, M. P., Pahl, S., Jenkin, R., & Froy, M. L. (2018). Evaluation of a surfing programme designed to increase personal well-being and connectedness to the natural environment among ‘at risk’ young people. Journal of Adventure Education and Outdoor Learning, 18(1), 53–69.
[43] Cotterill, S., & Brown, H. (2018). An exploration of the perceived health, life skill and academic benefits of dinghy sailing for 9–13-year-old school children. Journal of Adventure Education & Outdoor Learning, 18(3), 227–241.
[44] van Ewijk, H., Wansink-Lokerman, M., Lamerz, A., & van den Broek, S. (2020). Positive effects of surfing on psychological wellbeing for children with developmental difficulties. Global Journal of Community Psychology Practice, 11(2), 1–17.
[45] van der Merwe, N., & Yarrow, P. (2020). More than surfing: Inclusive surf therapy informed by the voices of South African children with autism spectrum disorder. Global Journal of Community Psychology Practice, 11(2), 1–14.
[46] Drake, C. J., Keith, M., Dober, M. R., Evans, S., & Olive, L. S. (2021). A qualitative investigation into the perceived therapeutic benefits and barriers of a surf therapy intervention for youth mental health. Complementary Therapies in Medicine, 59, 102713.
[47] Pereira, A. I., Ferreira, C., Oliveira, M., Evangelista, E. S., Ferreira, J., Roberto, M. S., Tereso, S., Pereira, A. M., Neves, S., & Crespo, C. (2020). Effectiveness of a combined surf and psychological preventive intervention with children and adolescents in residential childcare: A randomized controlled trial. Revista De Psicologia Clinica Con Ninos Y Adolescentes, 7(2), 22–31.
[48] Vitale, V., Martin, L., White, M. P., Elliott, L. R., Wyles, K. J., Browning, M. H. E. M., Pahl, S., Stehl, P., Bell, S., Bratman, G. N., Gascon, M., Grellier, J., Lima, M. L., Lõhmus, M., Nieuwenhuijsen, M., Ojala, A., Taylor, J., van den Bosch, M., Weinstein, N., & Fleming, L. E. (2022). Mechanisms underlying childhood exposure to blue spaces and adult subjective well-being: An 18-country analysis. Journal of Environmental Psychology, 84, 101876.
[49] George, P., Murray, K., & Christian, H. (2023). Young children’s use of blue spaces and the impact on their health, development and environmental awareness: A qualitative study from parents’ perspectives. Health Promotion Journal of Australia: Official Journal of Australian Association of Health Promotion Professionals, 35(1), 45–56.
[50] Amoly, E., Dadvand, P., Forns, J., López-Vicente, M., Basagaña, X., Julvez, J., Alvarez-Pedrerol, M., Nieuwenhuijsen, M. J., & Sunyer, J. (2014). Green and blue spaces and behavioral development in barcelona schoolchildren: The BREATHE project. Environmental Health Perspectives, 122(12), 1351–1358.
[51] de Bell, S., Graham, H., Jarvis, S., & White, P. (2017). The importance of nature in mediating social and psychological benefits associated with visits to freshwater blue space. Landscape and Urban Planning, 167, 118–127.
[52] Elliott, L. R., White, M. P., Grellier, J., Rees, S. E., Waters, R. D., & Fleming, L. E. (2018). Recreational visits to marine and coastal environments in England: Where, what, who, why, and when?. Marine Policy, 97, 305–314.
[53] Wright, K., Eden, S., Hancox, A., Windget, D., Elliott, L., Glossop, Z., Johnston, G., Johnston, R. I., Lobban, F., Lodge, C., Palmier Claus, J., Parkin, S., White, P. C. L., & Bell, S. L. (2024). A qualitative exploration of the contribution of blue space to well-being in the lives of people with severe mental illness. People and Nature, 6(2), 849–864.
[54] Wood, C., Gladwell, V., & Barton, J. (2014). A repeated measures experiment of school playing environment to increase physical activity and enhance self-esteem in UK school children. PLoS ONE, 9(9), e108701.
[55] Keniger, L. E., Gaston, K. J., Irvine, K., & Fuller, R. (2013). What are the benefits of interacting with nature?. International Journal of Environmental Research and Public Health, 10(3), 913–935.
[56] Fleming, L. E., Maycock, B., White, M., & Depledge, M. H. (2019). Fostering human health through ocean sustainability in the 21st century. People and Nature, 1(3), 276–283.
[57] Wang, R., Browning, M. H. E. M., Kee, F., & Hunter, R. F. (2023). Exploring mechanistic pathways linking urban green and blue space to mental wellbeing before and after urban regeneration of a greenway: Evidence from the Connswater Community Greenway, Belfast, UK. Landscape and Urban Planning, 235, 104739.
[58] Dallimer, M., Irvine, K. N., Skinner, A. M. J., Davies, Z. G., Rouquette, J. R., Maltby, L. L., Warren, P. H., Armsworth, P. R., & Gaston, K. J. (2012). Biodiversity and the feel-good factor: Understanding associations between self-reported human well-being and species richness. BioScience, 62(1), 47–55.
[59] Li, Y., & Lin, G. (2024). Demand-side effects of urban green spaces: How attractiveness helps overcome subjective barriers to health behaviours. Urban Forestry & Urban Greening, 94, 128277.
[60] Pearn, J. (1977). Neurological and psychometric studies in children surviving freshwater immersion accidents. The Lancet, 309(8001), 7–9.
[61] Lee, J., Perera, D., Glickman, T., & Taing, L. (2020). Water-related disasters and their health impacts: A global review. Progress in Disaster Science, 8, 100123.
[62] Veenema, T. G., Thornton, C. P., Lavin, R. P., Bender, A. K., Seal, S., & Corley, A. (2017). Climate change–related water disasters’ impact on population health. Journal of Nursing Scholarship, 49(6), 625–634.
[63] Tang, D., & Zhang, G. (2022). Attentive allies: Landscape architects as facilitators to promote early childhood nature-based educational programs. Landscape Architecture Frontiers, 10(5), 52–71.
[64] Yu, S., & Chen, C. (2024). Perception image and spatial differentiation of coastal landscape based on internet photos: Taking 12 coastal cities in China as examples. Landscape Architecture, 41(1), 101–109.

《前沿》系列英文学术期刊
由教育部主管、高等教育出版社主办的《前沿》(Frontiers)系列英文学术期刊,于2006年正式创刊,以网络版和印刷版向全球发行。系列期刊包括基础科学、
、工程技术和人文社会科学四个主题,是我国覆盖学科最广泛的英文学术期刊群,其中12种被SCI收录,其他也被A&HCI、Ei、MEDLINE或相应学科国际权威检索系统收录,具有一定的国际学术影响力。系列期刊采用在线优先出版方式,保证文章以最快速度发表。
中国学术前沿期刊网
http://journal.hep.com.cn

特别声明:本文转载仅仅是出于传播信息的需要,并不意味着代表本网站观点或证实其内容的真实性;如其他媒体、网站或个人从本网站转载使用,须保留本网站注明的“来源”,并自负版权等法律责任;作者如果不希望被转载或者联系转载稿费等事宜,请与我们接洽。