期刊名:Software
期刊官网:https://www.mdpi.com/journal/software

Software (ISSN 2674-113X) 创刊于2022年,是一本国际化、经同行评审的开放获取期刊。本刊旨在汇聚学术界与工业界的研究人员、工程师及软件开发人员,共同探讨软件应用领域在理论与实践层面的创新理念与扎实成果。期刊聚焦软件工程、软件应用及相关算法的最新研究进展,致力于解决该领域的核心问题。
稿件处理时间:
1.期刊范围
期刊范围包括但不限于:
1. 软件需求、设计、架构、开发、测试、验证、确认、缺陷预测、调试、维护和演化;
2. 软件安全、隐私、质量以及恶意软件分析;
3. 软件度量、分析和数据仓库;
4. 持续软件工程、敏捷开发、模型驱动和面向服务的软件开发方法与工具;
5. DevOps;
6. 公共部门软件系统、软件采购、开源软件平台;
7. 需求工程;
8. 编程语言、代码评估和工具;
9. 人工智能在软件工程中的应用;
10. 雾计算/边缘计算/云计算在软件工程中的应用;
11. 面向教育、商业和社会的软件工程;
12. 实证软件工程;
13. 软件商业、生态系统、软件初创企业、初创企业的软件工程;
14. 软件产品管理、软件工程经济学;
15. 软件平台;
16. 行为软件工程、软件工程的人为因素;
17. 软件工程的伦理问题;
18. 新兴趋势和研究领域。
2.期刊主编

Mirko Viroli 教授
计算机科学与工程系,博洛尼亚大学,意大利
3.精选文章
(1)Automated Code Assessment for Education: Review, Classification and Perspectives on Techniques and Tools
教育自动化代码评估:技术与工具的回顾、分类及展望
https://doi.org/10.3390/software1010002

文章摘要:使用自动评估代码来辅助学习是一项颇具挑战性的任务。无论是线下课程还是远程在线课程,都需要借助自动化手段为编程作业评分,才能在师资有限的情况下扩大教学规模并服务更多人。本文对近期的自动化代码评估系统进行了全面回顾,系统性地梳理了这些系统可执行的分析类型及其支撑技术、生成的反馈形式,以及它们在学习过程中的融入方式。进而探讨了新一代自动化代码评估系统开发所面临的核心挑战,以及人机协同评分的可行的交互模式。最后,文章为自动代码评估的未来研究指明了方向,并提出了切实可行的改进建议。
关键词:自动化代码评估;代码评分工具;代码分析技术
(2)The Impact of Agile Development Practices on Project Outcomes
敏捷开发实践对项目成果的影响
https://doi.org/10.3390/software1030012

文章摘要:为规避传统软件开发模式的弊端,敏捷软件开发方法应运而生。目前,Scrum、极限编程(XP)和看板等敏捷方法已被广泛应用于软件项目开发。这些方法强调客户与开发者的紧密协作,并鼓励团队实现自组织管理。为此,开发团队会选择不同的敏捷实践来推进项目——有的团队采用单一实践,有的则组合使用多种实践。其中最常见的实践包括:站会, User stories, Burndown chart/Burnup chart, 结对编程, Epic and User stories。本文基于对敏捷软件开发从业者的调研数据分析,发现敏捷实践中多种方法的组合运用,对团队沟通、需求管理和优先级排序具有显著影响;且实践采纳越多,项目成效越佳。
关键词:敏捷软件开发;团队协作;软件要素
(3)Evolution towards Hybrid Software Development Methods and Information Systems Audit Challenges
混合软件开发方法的演进及信息系统审计的挑战
https://doi.org/10.3390/software1030015

文章摘要:本文聚焦混合软件开发方法的演进,重点剖析其对信息系统审计带来的核心挑战。当前,全球新兴需求正持续挤压软件交付周期,这一实践驱动的探索催生了创新的开发模式。现代软件开发已突破纯瀑布或纯敏捷的单一范式,如何选择恰当的方法组合以实现项目目标并确保组织价值创造,已成为行业面临的关键难题。
关键词:软件开发;混合开发方法;软件开发生命周期(SDLC);敏捷开发;信息系统审计
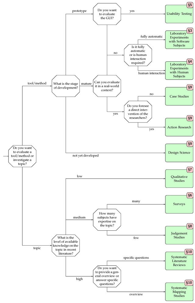
(4)Empirical Formal Methods: Guidelines for Performing Empirical Studies on Formal Methods
实证形式化方法:形式化方法实证研究执行指南
https://doi.org/10.3390/software1040017

文章摘要:形式化方法与工具的实证研究目前尚不多见。本文为此类研究提供了一套研究指南:首先梳理了实证研究的核心要素,继而系统定义了九种研究策略,包括可用性测试、基于软件或受试者的实验室实验、案例研究、质性研究、问卷调查、评判研究、系统性文献综述与系统性映射研究。针对每种策略,我们深入探讨了其关键特征、在形式化方法领域的应用难点、典型的效度威胁、以及研究成熟度,并提供了外部指南及其他领域研究范例的参考。最后,本文归纳了实证形式化方法领域面临的若干核心挑战。
关键词:形式化方法;实证研究;研究指南
(5)A Review to Find Elicitation Methods for Business Process Automation Software
业务流程自动化软件的启发方法综述
https://doi.org/10.3390/software2020008

文章摘要:为提升运营效率,众多组织纷纷投资业务流程自动化软件。然而,流程标准化程度低、差异大、数据非结构化等问题,为获取自动化软件的需求带来了显著障碍。本研究通过系统性文献综述,探寻了理解业务流程及获取相关需求的有效方法。尽管对业务流程理解的现有方法很多,但专门针对自动化软件需求获取的方法只有一种。此外,研究还识别出若干核心挑战与机遇:开发此类软件需应对流程复杂性、满足组织多元需求、选择恰当方法,并适应开发过程中的流程变更等多种挑战。这些挑战为提出更具针对性的需求获取方法开辟了新的路径。
关键词:业务流程自动化;需求获取;需求工程;软件工程
4.作者指南
如您对投稿有任何疑问,欢迎阅读作者指南,或联系Software 期刊编辑部 (software@mdpi.com)。
作者指南:https://www.mdpi.com/journal/software/instructions。
特别声明:本文转载仅仅是出于传播信息的需要,并不意味着代表本网站观点或证实其内容的真实性;如其他媒体、网站或个人从本网站转载使用,须保留本网站注明的“来源”,并自负版权等法律责任;作者如果不希望被转载或者联系转载稿费等事宜,请与我们接洽。