|
|
|
|
|
FMD | 精彩荐读:外周免疫细胞中N6-甲基腺苷修饰失调促进肌萎缩侧索硬化的发病机制 |
|
|
论文标题:Dysregulated N6-methyladenosine modification in peripheral immune cells contributes to the pathogenesis of amyotrophic lateral sclerosis
期刊: Frontiers of Medicine
作者:Di He, Xunzhe Yang, Liyang Liu, Dongchao Shen, Qing Li, Mingsheng Liu, Xue Zhang, Liying Cui
发表时间: 15 Apr 2024
DOI:10.1007/s11684-023-1035-5
微信链接:点击此处阅读微信文章
导 读
中国医学科学院北京协和医学院崔丽英、北京协和医学院基础学院张学等在Frontiers of Medicine发表研究论文《外周免疫细胞中N6-甲基腺苷修饰失调促进肌萎缩侧索硬化的发病机制》(Dysregulated N6-methyladenosine modification in peripheral immune cells contributes to the pathogenesis of amyotrophic lateral sclerosis)。研究发现肌萎缩侧索硬化症患者外周免疫细胞存在广泛的RNA超甲基化,可能通过调控免疫细胞迁移及影响中枢神经系统神经元与胶质细胞间通讯参与疾病发病机制。
肌萎缩侧索硬化症是一种进行性神经退行性疾病,主要影响上下运动神经元。越来越多的证据表明,免疫失调可能参与肌萎缩侧索硬化症的发病过程。然而,免疫调节药物在临床试验中未能有效延缓疾病进展,表明当前对免疫异常与肌萎缩侧索硬化症发病机制的关联认识仍存在不足。N6-甲基腺苷修饰是真核生物mRNA最常见的一种转录后修饰,通过甲基转移酶、去甲基化酶和结合蛋白调控mRNA的稳定性、核输出和翻译效率,进而影响多种生物学过程。已有研究发现,肌萎缩侧索硬化症患者的脊髓样本中存在广泛的RNA超甲基化,且部分N6-甲基腺苷结合蛋白的编码基因是肌萎缩侧索硬化症的风险基因。但此前研究多聚焦于中枢神经系统的胶质细胞异常,对外周免疫细胞在疾病中的作用,尤其是其N6-甲基腺苷修饰的变化及其与中枢炎症的关联,尚未深入探索。
中国医学科学院北京协和医学院崔丽英、北京协和医学院基础学院张学等系统探讨了外周免疫细胞中N6-甲基腺苷修饰异常在肌萎缩侧索硬化症发病中的作用。研究整合了表观转录组学、蛋白质组学和单细胞转录组学分析,结合细胞实验验证,揭示了N6-甲基腺苷修饰通过调控免疫细胞迁移影响肌萎缩侧索硬化症进展的新机制(图1)。

图1 本研究的研究设计示意图
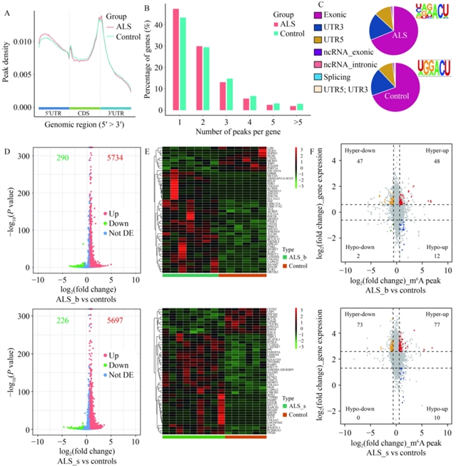
研究团队收集了16例肌萎缩侧索硬化症患者和6例健康对照者的外周血样本,通过甲基化RNA免疫沉淀测序分析外周免疫细胞的N6-甲基腺苷修饰谱,同时利用液相色谱-质谱联用技术对血清蛋白质组进行检测。结果显示,肌萎缩侧索硬化症患者外周免疫细胞存在广泛的RNA超甲基化,大多数m6A峰位于转录起始位点和终止密码子区域,且甲基化mRNA多含有1-2个峰,这一分布模式与对照组相似(图2)。进一步分析发现,患者样本的超甲基化峰数量显著多于对照组,而低甲基化峰较少。通过整合甲基化和基因表达数据,研究筛选出15个在两个肌萎缩侧索硬化症亚组中均存在差异甲基化和表达的基因,其中包括C-X3-C趋化因子受体1(CX3CR1)等免疫和神经元功能的关键调控因子(图3)。

图2 肌萎缩侧索硬化症外周免疫细胞中的RNA差异甲基化与表达

图3 通过差异甲基化和表达筛选出的参与肌萎缩侧索硬化症发病机制的潜在N6-甲基腺苷靶基因
为验证CX3CR1的甲基化状态,研究通过Integrative Genomics Viewer(IGV)观察到肌萎缩侧索硬化症样本中CX3CR1转录物的m6A甲基化信号增强,且甲基化RNA免疫沉淀定量PCR进一步证实了该区域的差异甲基化。体外实验中,研究人员使用脂多糖激活RAW264.7巨噬细胞,再分别加入CX3CR1配体分形趋化因子或高选择性抑制剂AZD8797处理。转录组测序显示,CX3CR1信号激活或阻断主要影响细胞因子-细胞因子受体的相互作用通路及细胞迁移相关功能(图4)。划痕实验结果表明,AZD8797处理显著降低了巨噬细胞的迁移能力,提示CX3CR1的N6-甲基腺苷修饰异常可能通过调控外周免疫细胞迁移参与肌萎缩侧索硬化症发病。

图4 C-X3-C趋化因子受体1信号通路在体外主要影响巨噬细胞迁移
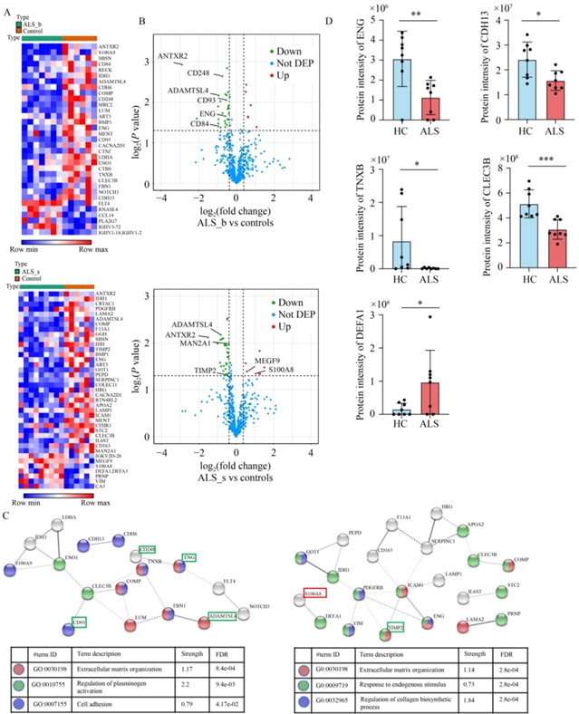
血清蛋白质组分析进一步支持了这一结论。研究共鉴定出711种血清蛋白,其中肌萎缩侧索硬化症患者的ENG、CDH13、TNXB等蛋白质水平显著改变,这些蛋白主要参与细胞外基质组织和细胞黏附过程。差异蛋白准确聚类了受试者(图5),且部分差异蛋白的编码基因在mRNA水平存在N6-甲基腺苷修饰异常,提示表观转录调控可能通过影响蛋白质表达参与疾病进程。在独立队列中,平行反应监测验证了ENG、CDH13等5种蛋白的血清水平变化,结果与质谱分析一致。

图5 肌萎缩侧索硬化症患者的血清蛋白质组变化及相关生物学通路
为探究外周差异甲基化基因对中枢神经系统的影响,研究分析了运动皮层的单细胞转录组数据,发现这些基因在中枢神经系统中呈现细胞特异性表达变化,尤其是小胶质细胞。通过计算差异甲基化基因的平均表达水平(DM_score),研究观察到肌萎缩侧索硬化症患者细胞的DM_score显著降低,其中小胶质细胞的DM_score异质性最高(图6)。随机森林和LASSO回归分析进一步筛选出11个可能参与肌萎缩侧索硬化症发病的核心基因,包括调控细胞迁移和免疫浸润的CORO1B、ARHGEF18等。

图6 差异甲基化基因在前额叶运动皮层中的表达
细胞通讯分析显示,肌萎缩侧索硬化症患者神经元与非神经元细胞间的全局通讯数量总体增加,但抑制性神经元与少突胶质细胞、兴奋性神经元的通讯强度降低(图7)。信息流向分析发现,CX3C、TGFb等通路的信息流量在患者中显著减少,而ANGPT、VEGF通路增加。进一步研究发现,兴奋性神经元是CX3C配体的主要来源,而肌萎缩侧索硬化症患者中抑制性篮状细胞对小胶质细胞的CX3C信号贡献消失,同时小胶质细胞与抑制性神经元间的GAS6-AXL信号也显著降低。这些结果提示,外周免疫细胞的N6-甲基腺苷修饰异常可能通过影响免疫细胞迁移,间接改变中枢神经系统的细胞通讯网络,参与神经炎症过程。

图7 初级运动皮层中神经元与非神经元细胞间通讯网络的CellChat分析。
本研究通过多维度分析,揭示了外周免疫细胞中N6-甲基腺苷修饰异常通过调控CX3CR1信号影响免疫细胞迁移,并参与中枢神经系统细胞通讯紊乱的机制,为肌萎缩侧索硬化症的免疫调控研究提供了新视角。
原文信息
标题
Dysregulated N6-methyladenosine modification in peripheral immune cells contributes to the pathogenesis of amyotrophic lateral sclerosis
作者
Di He1, Xunzhe Yang1, Liyang Liu2,3, Dongchao Shen1, Qing Liu1, Mingsheng Liu1, Xue Zhang3,4, Liying Cui1
机构
1. Department of Neurology, Peking Union Medical College Hospital (PUMCH), Chinese Academy of Medical Sciences and Peking Union Medical College, Beijing 100730, China
2. Medical Doctor Program, Chinese Academy of Medical Science and Peking Union Medical College, Beijing 100730, China
3. McKusick-Zhang Center for Genetic Medicine, State Key Laboratory of Medical Molecular Biology, Institute of Basic Medical Sciences Chinese Academy of Medical Sciences, School of Basic Medicine, Peking Union Medical College, Beijing 100730, China
4. Neuroscience Center, Chinese Academy of Medical Sciences and Peking Union Medical College, Beijing 100730, China
通讯作者
Xue Zhang, Liying Cui
引用这篇文章
Di He, Xunzhe Yang, Liyang Liu, Dongchao Shen, Qing Liu, Mingsheng Liu, Xue Zhang, Liying Cui Dysregulated N6-methyladenosine modification in peripheral immune cells contributes to the pathogenesis of amyotrophic lateral sclerosis. Frontiers of Medicine, 2024, 18(2): 285-302
https://doi.org/10.1007/s11684-023-1035-5
https://journal.hep.com.cn/fmd/EN/10.1007/s11684-023-1035-5
https://link.springer.com/article/10.1007/s11684-023-1035-5
感谢作者对Frontiers of Medicine的信任和支持。

《前沿》系列英文学术期刊
由教育部主管、高等教育出版社主办的《前沿》(Frontiers)系列英文学术期刊,于2006年正式创刊,以网络版和印刷版向全球发行。系列期刊包括基础科学、
、工程技术和人文社会科学四个主题,是我国覆盖学科最广泛的英文学术期刊群,其中12种被SCI收录,其他也被A&HCI、Ei、MEDLINE或相应学科国际权威检索系统收录,具有一定的国际学术影响力。系列期刊采用在线优先出版方式,保证文章以最快速度发表。
中国学术前沿期刊网
http://journal.hep.com.cn

特别声明:本文转载仅仅是出于传播信息的需要,并不意味着代表本网站观点或证实其内容的真实性;如其他媒体、网站或个人从本网站转载使用,须保留本网站注明的“来源”,并自负版权等法律责任;作者如果不希望被转载或者联系转载稿费等事宜,请与我们接洽。