|
|
|
|
|
FMD | 精彩荐读:Lipin3单倍剂量不足通过破坏Lipin1的表达及其核质定位导致高甘油三酯血症和肥胖 |
|
|
论文标题:Haploinsufficiency of Lipin3 leads to hypertriglyceridemia and obesity by disrupting the expression and nucleocytoplasmic localization of Lipin1
期刊: Frontiers of Medicine
作者:Fang Wang, Yuxing Liu, Yi Dong, Meifang Zhao, Hao Huang,Jieyuan Jin, Liangliang Fan ,Rong Xiang
发表时间:15 Feb 2024
DOI: 10.1007/s11684-023-1003-0
微信链接:点击此处阅读微信文章
导 读
中南大学湘雅三医院项荣、范亮亮等在Frontiers of Medicine发表研究论文《Lipin3单倍剂量不足通过破坏Lipin1的表达及其核质定位导致高甘油三酯血症和肥胖》(Haploinsufficiency of Lipin3 leads to hypertriglyceridemia and obesity by disrupting the expression and nucleocytoplasmic localization of Lipin1)。本研究通过全外显子测序在一个肥胖和高甘油三酯血症家族中发现了Lipin3基因的新型突变,并通过动物和细胞实验证实Lipin3单倍剂量不足会导致Lipin1核质定位异常及线粒体功能障碍,进而引发高甘油三酯血症和肥胖。
在现代社会,肥胖及其相关并发症已成为威胁人类健康的重大公共卫生问题。据统计,全球范围内有超过0.21亿儿童和1.31亿成年人存在超重情况,而肥胖引发的冠心病、非酒精性脂肪肝、糖尿病等疾病正逐年增加。尽管目前已发现包括FTO基因在内的近400个肥胖相关基因,但脂质代谢异常的分子机制仍有待深入探索。在脂质代谢调控中,Lipin蛋白家族作为转录共激活因子和磷脂酸磷酸水解酶,发挥关键作用。其中Lipin1的功能研究较为深入,而Lipin3在甘油三酯代谢中的作用尚未明确,这为新的研究提供了方向。
中南大学湘雅三医院项荣、范亮亮等的一项研究揭示了Lipin3基因的新型突变与高甘油三酯血症及肥胖的因果关系。本研究通过全外显子测序和Sanger测序,在一个患有高甘油三酯血症和肥胖的大家族中,发现了Lipin3基因的一个新突变(NM_001301860: p.1835A>T/p.D612V)。研究团队进一步通过构建Lipin3杂合敲除小鼠模型和原代肝细胞实验,阐明了该突变导致脂质代谢紊乱的分子机制,为代谢性疾病的诊断和治疗提供了新的理论依据。
研究团队首先对该大家族的17名成员进行了临床数据收集和基因分析,其中6名成员患有高甘油三酯血症和肥胖。家族谱系分析显示该疾病呈常染色体显性遗传模式(图1)。通过全外显子测序,筛选出15个候选变异,经Sanger测序验证后,发现Lipin3基因的p.D612V突变在所有患病成员中均存在,而在健康对照中未出现。功能研究显示,该突变位于Lipin3蛋白高度保守的C-LIP结构域,导致蛋白质表面疏水性增加,稳定性下降,半衰期缩短(图2)。这一发现表明Lipin3可能是高甘油三酯血症的新致病基因。

图1 全外显子测序在一个患有肥胖和高甘油三酯血症的家族中发现了Lipin3的新型突变

图2 新型突变(p.D612V)可能破坏Lipin3蛋白的稳定性并导致甘油三酯积累
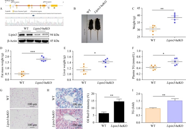
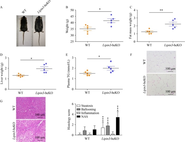
为验证Lipin3的生理功能,研究团队构建了Lipin3杂合敲除小鼠。与野生型小鼠相比,杂合敲除小鼠在8个月龄时表现出明显的肥胖表型,体重增加约27.2%,附睾脂肪组织重量增加222.5%,肝脏重量增加26.1%(图3)。血液检测显示,杂合敲除小鼠的血浆甘油三酯水平升高了56.1%,而总胆固醇、高低密度脂蛋白水平无显著变化。肝脏和脂肪组织的病理切片显示,杂合敲除小鼠出现了明显的脂质蓄积和非酒精性脂肪肝特征。在高脂饮食喂养3个月后,杂合敲除小鼠的肥胖和高甘油三酯血症表型进一步加重,证实了Lipin3在脂质代谢中的关键作用(图4)。

图3 Lipin3单倍剂量不足导致小鼠肥胖和高甘油三酯血症

图4 Lipin3杂合敲除小鼠在高脂饮食喂养下表现出严重超重表型
机制研究方面,原代肝细胞实验揭示了Lipin3缺失对Lipin1表达和定位的影响。Lipin3杂合敲除肝细胞中,Lipin1的总表达量显著增加,但核质分布异常:胞质中Lipin1水平升高,而核质中Lipin1水平降低(图5)。已知胞质中的Lipin1通过促进甘油三酯合成参与脂质合成过程,而核质中的Lipin1作为PPARα-PGC1α通路的共激活因子,调控线粒体功能和脂质分解代谢。研究发现,核质Lipin1减少导致PPARα和PGC1α表达下降,进而引起线粒体电子传递链相关蛋白表达降低、膜电位异常、ATP生成减少和活性氧积累。这种线粒体功能障碍使得甘油三酯分解代谢减弱,最终导致脂质合成与分解失衡,引发高甘油三酯血症和肥胖(图6)。

图5 Lipin3单倍剂量不足可能破坏Lipin1的核质定位并诱导线粒体功能障碍

图6 Lipin3单倍剂量不足诱导甘油三酯积累的潜在机制
本研究确立了Lipin3作为高甘油三酯血症和肥胖致病基因的地位,并揭示了其通过调控Lipin1核质定位影响线粒体功能的新机制。这一发现拓展了对Lipin家族蛋白协同调控脂质代谢的认识,为代谢性疾病的诊断提供了潜在的生物标志物。值得注意的是,Lipin3纯合敲除小鼠未表现出明显异常,表明Lipin家族成员间可能存在代偿机制,而杂合突变导致的功能失衡可能是疾病发生的关键。未来,针对Lipin3-Lipin1-PPARα通路的靶向干预可能为肥胖和非酒精性脂肪肝的治疗提供新策略。
原文信息
标题
Haploinsufficiency of Lipin3 leads to hypertriglyceridemia and obesity by disrupting the expression and nucleocytoplasmic localization of Lipin1
作者
Fang Wang1, Yuxing Liu1,2, Yi Dong2, Meifang Zhao2, Hao Huang2, Jieyuan Jin2, Liangliang Fan1,2, Rong Xiang1,2
机构
1. Department of Endocrinology, The Third Xiangya Hospital of Central South University, Changsha 410013, China
2. Department of Cellular Biology, School of Life Sciences, Key Laboratory of Pediatric Rare Diseases, Ministry of Education, Central South University, Changsha 410013, China
通讯作者
Liangliang Fan, Rong Xiang
引用这篇文章
Fang Wang, Yuxing Liu, Yi Dong, Meifang Zhao, Hao Huang, Jieyuan Jin, Liangliang Fan, Rong Xiang. Haploinsufficiency of Lipin3 leads to hypertriglyceridemia and obesity by disrupting the expression and nucleocytoplasmic localization of Lipin1. Front. Med., 2024, 18(1): 180–191
https://doi.org/10.1007/s11684-023-1003-0
https://journal.hep.com.cn/fmd/EN/10.1007/s11684-023-1003-0
https://link.springer.com/article/10.1007/s11684-023-1003-0
感谢作者对Frontiers of Medicine的信任和支持。
期刊简介
Frontiers of Medicine是中国工程院院刊,由教育部主管,高等教育出版社、中国工程院与上海交通大学医学院附属瑞金医院共同主办。期刊聚焦医学前沿领域的学术进展,关注国际研究热点与中国优秀研究成果,主编为陈赛娟院士、张伯礼院士和王小凡院士。主要报道领域涵盖临床医学、基础医学、转化医学、流行病学、公共卫生、中医药学和人工智能医学等,刊载文章类型包括Research Article、Review、Perspective、Editorial、Case Report、Comment、Letter等。
期刊已被SCI、PubMed、Scopus、中国科技核心期刊、中国科学引文数据库(CSCD)核心库、第三批临床医学领域高质量科技期刊分级目录T1级、化学文摘数据库(CAS)等权威数据库收录,在2025中国科学院文献情报中心期刊分区表医学大类中位列二区。
在线浏览
https://journal.hep.com.cn/fmd
https://link.springer.com/journal/11684
投稿
https://mc.manuscriptcentral.com/fmd

《前沿》系列英文学术期刊
由教育部主管、高等教育出版社主办的《前沿》(Frontiers)系列英文学术期刊,于2006年正式创刊,以网络版和印刷版向全球发行。系列期刊包括基础科学、
、工程技术和人文社会科学四个主题,是我国覆盖学科最广泛的英文学术期刊群,其中12种被SCI收录,其他也被A&HCI、Ei、MEDLINE或相应学科国际权威检索系统收录,具有一定的国际学术影响力。系列期刊采用在线优先出版方式,保证文章以最快速度发表。
中国学术前沿期刊网
http://journal.hep.com.cn

特别声明:本文转载仅仅是出于传播信息的需要,并不意味着代表本网站观点或证实其内容的真实性;如其他媒体、网站或个人从本网站转载使用,须保留本网站注明的“来源”,并自负版权等法律责任;作者如果不希望被转载或者联系转载稿费等事宜,请与我们接洽。