|
|
|
|
|
FMD | 精彩荐读:单细胞RNA测序分析揭示RG样与pri-OPC样胶质瘤之间不同的免疫逃逸及微环境 |
|
|
论文标题:Distinct immune escape and microenvironment between RG-like and pri-OPC-like glioma revealed by single-cell RNA-seq analysis
期刊: Frontiers of Medicine
作者:Weiwei Xian, Mohammad Asad, Shuai Wu, Zhixin Bai, Fengjiao Li, Junfeng Lu, Gaoyu Zu, Erin Brintnell, Hong Chen, Ying Mao, Guomin Zhou, Bo Liao, Jinsong Wu, Edwin Wang, Linya You
发表时间:15 Feb 2024
DOI: 10.1007/s11684-023-1017-7
微信链接:点击此处阅读微信文章
导 读
复旦大学基础医学院尤琳雅、卡尔加里大学卡明医学院Edwin Wang、复旦大学附属华山医院吴劲松等在Frontiers of Medicine发表研究论文《单细胞RNA测序分析揭示RG样与pri-OPC样胶质瘤之间不同的免疫逃逸及微环境》(Distinct immune escape and microenvironment between RG-like and pri-OPC-like glioma revealed by single-cell RNA-seq analysis)。本研究通过单细胞RNA测序将胶质瘤分为放射状胶质细胞(RG)样和原始少突胶质前体细胞(pri-OPC)样亚型,揭示了两者在免疫微环境、驱动突变及治疗响应上的差异,为胶质瘤的个体化治疗提供了新视角。
在中枢神经系统肿瘤中,胶质瘤占比超过80%,其中成人弥漫性胶质瘤可分为三种分子亚型:异柠檬酸脱氢酶(IDH)野生型的胶质母细胞瘤(GBM)、异柠檬酸脱氢酶突变且1p/19q染色体臂未共缺失的星形细胞瘤,以及异柠檬酸脱氢酶突变且1p/19q共缺失的少突胶质细胞瘤。这些亚型的临床预后差异显著,但长期以来,研究人员对其生物学机制的理解及靶向治疗的开发仍存在局限。近年来,研究发现异常神经胶质发生可能参与胶质瘤的发生,而神经发生也被认为与胶质瘤的进展相关。此前有研究通过单细胞RNA测序提出,所有三种胶质瘤亚型均与原始少突胶质前体细胞相似,但这一结论与不同亚型在基因组学和预后上的显著差异存在矛盾。
复旦大学基础医学院尤琳雅、卡尔加里大学卡明医学院Edwin Wang、复旦大学附属华山医院吴劲松等开展了一项针对胶质瘤亚型分类的深入研究,通过单细胞RNA测序技术分析了26例胶质瘤样本,涵盖上述三种临床亚型,并结合公共数据集进行验证。研究团队将胶质瘤分为放射状胶质细胞(RG)样和原始少突胶质前体细胞(pri-OPC)样两个亚群,这一分类基于肿瘤细胞与发育过程中神经胶质细胞类型的转录组相似性(图1)。RG样肿瘤中,高比例细胞的基因表达特征与RG相似;而pri-OPC样肿瘤则以pri-OPC和人胶质纤维酸性蛋白阳性少突胶质前体细胞的转录特征为主。

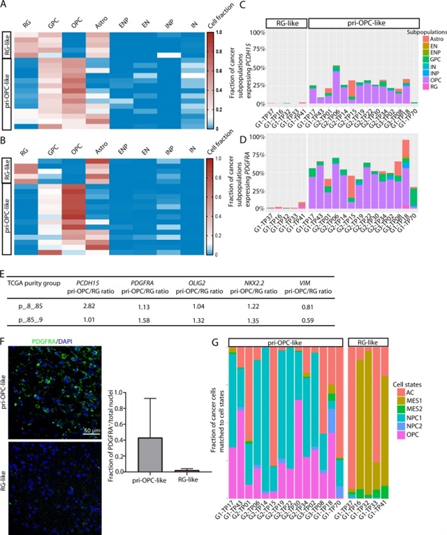
图1 胶质瘤可分为RG样和pri-OPC样肿瘤
团队首先对肿瘤样本进行了单细胞分离,采用木瓜蛋白酶消化法结合10x Genomics平台构建单细胞文库,经质量控制后保留160 288个细胞进行后续分析。通过CIBERSORTx和scmap工具,将肿瘤细胞与小鼠和人类发育中的神经胶质细胞类型进行匹配,发现RG样肿瘤高表达RG标志物波形蛋白(VIM),而pri-OPC样肿瘤则高表达少突胶质前体细胞标志物如原钙黏蛋白相关15(PCDH15)和血小板衍生生长因子受体α(PDGFRA)(图2)。免疫荧光染色进一步验证了血小板衍生生长因子受体α在pri-OPC样肿瘤中的高表达。

图2 RG样和pri-OPC样肿瘤与人类胎儿脑细胞的映射关系
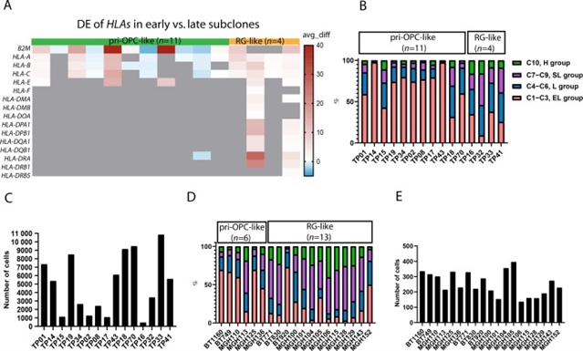
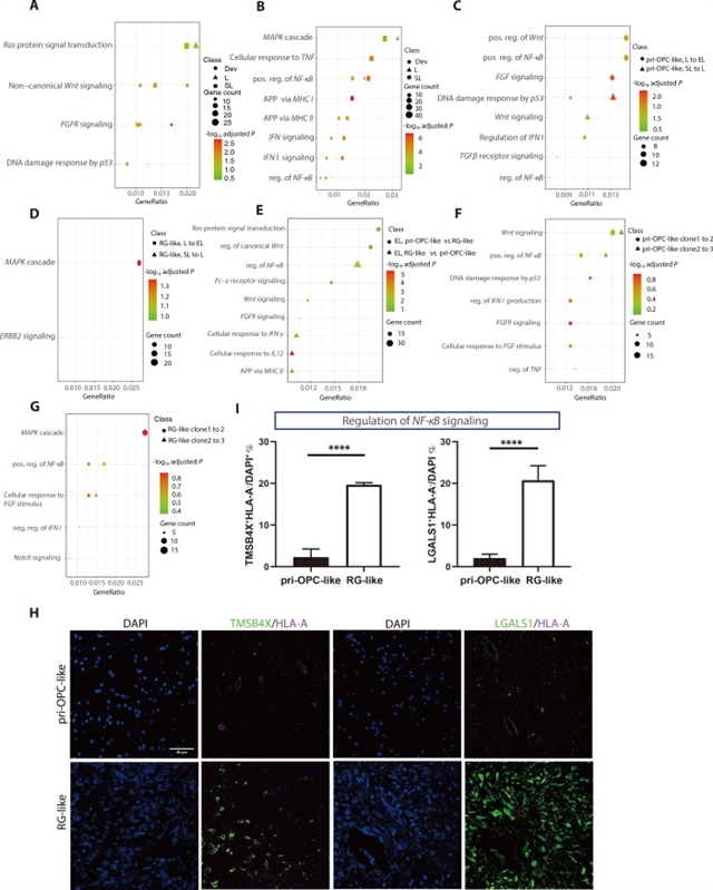
在免疫微环境方面,研究发现两种亚型的肿瘤细胞通过不同机制逃避免疫监视。pri-OPC样肿瘤中,肿瘤亚克隆的主要组织相容性复合体(MHC)I类基因表达显著下调,且高比例细胞处于人类白细胞抗原极度低表达状态,这一现象与Wnt信号通路和p53介导的DNA损伤反应相关(图3)。RG样肿瘤则更多依赖核因子κB(NF-κB)、丝裂原活化蛋白激酶(MAPK)等信号通路,并通过上调主要组织相容性复合体II类基因参与抗原呈递(图4)。此外,两种亚型对肿瘤浸润免疫细胞(TICs)的调控方式存在差异:pri-OPC样肿瘤中,浸润的T细胞和辅助性T细胞活性较低,T细胞受体通路相关基因表达下调;而RG样肿瘤中,小胶质细胞高表达主要组织相容性复合体II类相关基因,且M2型肿瘤相关巨噬细胞比例更高,这些细胞通过分泌血管内皮生长因子等促进肿瘤血管生成(图5)。

图3 pri-OPC样胶质瘤存在大量人类白细胞抗原低表达的亚克隆群体

图4 RG样和pri-OPC样胶质瘤具有不同的免疫逃逸机制

图5 RG样和pri-OPC样胶质瘤通过不同机制广泛重编程肿瘤浸润免疫细胞
驱动突变分析显示,RG样肿瘤更易携带表皮生长因子受体和低密度脂蛋白受体相关蛋白1B突变,而pri-OPC样肿瘤则以肿瘤蛋白p53突变为主。临床意义上,研究发现O6-甲基鸟嘌呤-DNA甲基转移酶(MGMT)启动子甲基化状态仅在pri-OPC样胶质母细胞瘤中与较好预后相关,提示该亚型患者可能更受益于替莫唑胺(TMZ)治疗。
本研究通过整合单细胞转录组学、基因组学和临床数据,揭示了胶质瘤基于发育细胞类型的全新分类体系,为理解肿瘤异质性和免疫逃逸机制提供了新视角。两种亚型在免疫微环境、驱动突变和治疗响应上的差异,为胶质瘤的个体化免疫治疗和替莫唑胺敏感性优化提供了参考。未来,基于该分类的更大规模临床研究有望进一步验证其临床价值。
原文信息
标题
Distinct immune escape and microenvironment between RG-like and pri-OPC-like glioma revealed by single-cell RNA-seq analysis
作者
Weiwei Xian1, Mohammad Asad2, Shuai Wu3, Zhixin Bai1, Fengjiao Li1, Junfeng Lu3, Gaoyu Zu1, Erin Brintnell2, Hong Chen4, Ying Mao5, Guomin Zhou1,6, Bo Liao7, Jinsong Wu3, Edwin Wang2, Linya You1,6
机构
1. Department of Human Anatomy & Histoembryology, School of Basic Medical Sciences, Fudan University, Shanghai 200032, China2. Cumming School of Medicine, University of Calgary, Calgary, Alberta T2N 4N1, Canada3. Glioma Surgery Division, Department of Neurosurgery, Huashan Hospital, Fudan University, Shanghai 200040, China4. Department of Pathology, Huashan Hospital, Fudan University, Shanghai 200040, China5. Department of Neurosurgery, Huashan Hospital, Fudan University, Shanghai 200040, China6. Shanghai Key Laboratory of Medical Imaging Computing and Computer Assisted Intervention, Fudan University, Shanghai 200040, China7. School of Mathematics and Statistics, Hainan Normal University, Haikou 570100, China
通讯作者
Jinsong Wu, Edwin Wang, Linya You
引用这篇文章
Weiwei Xian, Mohammad Asad, Shuai Wu, Zhixin Bai, Fengjiao Li, Junfeng Lu, Gaoyu Zu, Erin Brintnell, Hong Chen, Ying Mao, Guomin Zhou, Bo Liao, Jinsong Wu, Edwin Wang, Linya You. Distinct immune escape and microenvironment between RG-like and pri-OPC-like glioma revealed by single-cell RNA-seq analysis. Front. Med., 2024, 18(1): 147–168
https://doi.org/10.1007/s11684-023-1017-7
https://journal.hep.com.cn/fmd/EN/10.1007/s11684-023-1017-7
https://link.springer.com/article/10.1007/s11684-023-1017-7
感谢作者对Frontiers of Medicine的信任和支持。
期刊简介
Frontiers of Medicine是中国工程院院刊,由教育部主管,高等教育出版社、中国工程院与上海交通大学医学院附属瑞金医院共同主办。期刊聚焦医学前沿领域的学术进展,关注国际研究热点与中国优秀研究成果,主编为陈赛娟院士、张伯礼院士和王小凡院士。主要报道领域涵盖临床医学、基础医学、转化医学、流行病学、公共卫生、中医药学和人工智能医学等,刊载文章类型包括Research Article、Review、Perspective、Editorial、Case Report、Comment、Letter等。
期刊已被SCI、PubMed、Scopus、中国科技核心期刊、中国科学引文数据库(CSCD)核心库、第三批临床医学领域高质量科技期刊分级目录T1级、化学文摘数据库(CAS)等权威数据库收录,在2025中国科学院文献情报中心期刊分区表医学大类中位列二区。
在线浏览
https://journal.hep.com.cn/fmd
https://link.springer.com/journal/11684
投稿
https://mc.manuscriptcentral.com/fmd

《前沿》系列英文学术期刊
由教育部主管、高等教育出版社主办的《前沿》(Frontiers)系列英文学术期刊,于2006年正式创刊,以网络版和印刷版向全球发行。系列期刊包括基础科学、
、工程技术和人文社会科学四个主题,是我国覆盖学科最广泛的英文学术期刊群,其中12种被SCI收录,其他也被A&HCI、Ei、MEDLINE或相应学科国际权威检索系统收录,具有一定的国际学术影响力。系列期刊采用在线优先出版方式,保证文章以最快速度发表。
中国学术前沿期刊网
http://journal.hep.com.cn

特别声明:本文转载仅仅是出于传播信息的需要,并不意味着代表本网站观点或证实其内容的真实性;如其他媒体、网站或个人从本网站转载使用,须保留本网站注明的“来源”,并自负版权等法律责任;作者如果不希望被转载或者联系转载稿费等事宜,请与我们接洽。