|
|
|
|
|
LAF 日本公园70年管理变迁:民营化能否解决财政难题? |
|
|
论文标题:The Implications of Population Decline and Fiscal Austerity on Public Nature: Insights From the Evolution of Urban Park Management System in Japan
期刊:Landscape Architecture Frontiers
作者:Xizi XU, Fumihiko SETA, Noriko AKITA, Kai ZHOU
发表时间:
DOI:10.15302/J-LAF-1-020102
微信链接:点击此处阅读微信文章


注:本文为删减版,不可直接引用。原中英文全文刊发于《景观设计学(中英文)》(Landscape Architecture Frontiers)2024年第12卷第4期。
导 读
本文回溯了第二次世界大战后日本城市公园管理制度的历史变迁——包括完全公共品、开启市场化、管理多元化三个时期。在此过程中,公园的功能不断拓展,建设、管理和运营模式由政府主导向社会多方参与转变,资金来源也日益多样化。本文剖析了日本城市公园引入政府–民间合作的类型、驱动因素,以及实现机制与挑战,认为在不同时代和社会背景下,日本政府通过不断调整自身角色来引导公共利益最大化,积极推动了以城市公园为代表的基础设施“公共性”语境的转变:从二战后权属关系“公”与“私”的对立视角,转向引入民间资本参与的效率视角,再到提升地区竞争力的共同体视角。日本城市公园管理制度的改革实践对世界其他国家及地区的城市基础设施管理具有重要借鉴与启示意义。
关键词
公共性;景观正义;政府–民间合作;公开招募设置管理制度;城市公园;管理制度;城市基础设施
人口减少与财政紧缩背景下的公共性
——日本城市公园管理制度演变的启示
The Implications of Population Decline and Fiscal Austerity on Public Nature:
Insights From the Evolution of Urban Park Management System in Japan

1 湖南工业大学城市与环境学院
2 日本东京大学工学系研究科都市工学专业
3 日本千叶大学园艺研究科
4 湖南大学建筑与规划学院城乡规划系
本文引用格式 / PLEASE CITE THIS ARTICLE AS
Xu, X., Seta, F., Akita, N., & Zhou, K. (2024). The implications of population decline and fiscal austerity on public nature: Insights from the evolution of urban park management system in Japan. Landscape Architecture Frontiers, 12(4), 8–25. https://doi.org/10.15302/J-LAF-1-020102
01 引言
包括日本在内的全球许多发达国家面临财政负担增加、服务供给减缓和代际利益失衡等问题,公共服务的公共性困境愈加凸显。引入民间资本对于公共设施的存续具有重要意义,但如果市场化过程缺乏公平原则和有效监管,则可能导致公共服务公共性的丧失,也为审视公共性带来了新的挑战。
本研究通过对日本城市公园管理制度历史背景进行回溯,分析了日本政府如何顺应时代需求,改善公园管理制度的变迁过程。一方面,本文梳理了日本城市公园管理制度中“公”与“私”的形成与发展的脉络;另一方面,分析了引入政府–民间合作制度在促进公共设施高效运营、降低财政支出中所取得的经验,并剖析其实现机制与驱动因素,进一步引发对城市公园作为基本社会福利和公共服务载体的公共性语境变迁的思考。
02 日本城市公园管理制度演变中的“公”与“私”
日本城市公园“私”的由来
在日本江户时代(1603~1868),“公园”作为公共基础设施的概念并不存在。最初的公园是由“私地”转变为“公地”的结果。19世纪70年代,日本最早的公园是将原属于大名、士族、寺院、神社的私人领地中适宜游览的场所直接向公众开放而实现的。直至1873年,日本政府才正式提出了“公园”概念。伴随着西方城市规划理念的引入,1888年出台的日本首个城市规划法规《东京市区改正条例》首次按网格状规划了49个现代意义上的公园。
直至第二次世界大战前,日本城市公园的运营一直未使用政府财政拨款。从明治时期至昭和初期(1868~1946年),公园采用独立收支制度,以土地租赁费作为主要经费来源。早在大正初期(1912~1926年),一些公园设立了游船、游泳场、网球场、棒球场、音乐堂、餐厅等收费设施,其收益也成为了公园的收入来源之一。
日本城市公园管理制度中“公”的确立与演变
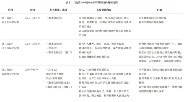
完全公共品时期(1956~1967年):公园管理制度的确立
二战时及战后一段时期,由于日本城市公园内的营利性设施缺乏明确的法规约束,管理权属出现漏洞,导致公园内的营利设施逐渐泛滥;加之战时社会动荡,公园内搭建了各种临时设施,公园的公共属性和功能受到严重侵蚀。
为恢复公园功能和规范管理,日本政府于1956年颁布了《都市公园法》,明确规定公园用地内不能行使私权,其中所涵盖的“管理委托制度”限制十分严格,强调了政府的管理主体地位,且只有在政府等公共团体无法实施管理的情况下才允许引入民间资本。
直至20世纪60年代,国家官僚主义体制下的社会普遍观念认为,在以地方政府、公共团体为中心的管理模式下,“公权力”全面代表着公园“公”的属性,而民间经济作为“私”的代表,受到了较强的遏制,极大地限制了民间经济加入公共财产管理与经营的可能性。
开启市场化时期(1968~1999年):引入政府–民间合作制度
进入20世纪七八十年代,面对主流西方资本主义国家私有化浪潮的国际环境转变,以及经济改革不完全的压力,日本逐渐开始推进行政改革。1983年,日本政府开始推行国有土地转让政策。1986年,日本颁布了《民活法》,明确引入民间资本参与公共服务和基础设施建设,以通过竞争提升公共服务质量和效率。
20世纪90年代初,随着泡沫经济的崩溃,日本政府面临着巨大的财政赤字压力。为了应对这一挑战,政府通过一系列改革措施减少政府对经济的直接干预,以政府–民间合作的方式,引入更多民间资本和企业管理,推动提升公共部门的管理效率与削减财政开支。与此同时,地方分权改革的推进和“新公共管理”理念的引入也进一步推动了公共事业的民营化趋势。1999年,日本制定了《促进私人融资倡议法》(又称《PFI法》),以促进利用民间资本、管理和技术来建设、维护和运营公共设施。
管理多元化时期(2000年至今):人口减少背景下的公园管理制度
进入21世纪,在日本人口持续减少、地方财政不足的背景下,包括中小学、公营住宅、医院、政府办公楼、体育中心、图书馆、博物馆、公园在内的公共基础设施都陷入了“存续危机”。
2001年,以“从官转民”为口号的“小泉结构改革”的提出进一步确定了放宽管制和开放市场的改革方向,陆续完成了部分国有企业的民营化改组。2003年,日本政府废除了管理委托制度,转而推出“指定管理人制度”,允许民营企业、非营利组织(NPO)等机构通过特许经营方式参与公共设施运营。
2010年后,随着“设施管理”观念的深入,日本设施管理协会(JFMA)、公园设施协会(JPFA)、公园绿地协会(POSA)等公益组织的成立与不断完善,也推动了日本政府–民间合作制度的进一步成熟,它们搭建了民营企业深入公共事业领域的桥梁。
2017年,日本政府再次修订《都市公园法》,引入“公开招募设置管理制度”(Park-PFI制度),通过公开招募的方式选拔民营企业参与公园设施的建设、运营和维护,以提高公园的吸引力和盈利能力,从而减轻政府的财政负担。
随着时代的发展,日本城市公园管理制度经历了从纯粹的公共品向引入民间参与的“公-私”的转变,逐步扩大了政府–民间合作的范围和深度。本文结合舟引敏明、饭岛健太郎]等学者的研究,认为战后日本城市公园管理制度不同阶段的发展主要是通过立法和持续的制度改革来实现的,相应的法规和制度变化脉络也体现了每个阶段的关键特征。这一演变不仅反映了日本社会经济的变迁,也展示了公园管理理念的革新。

这一系列管理制度的演进也为日本城市公园带来了三个方面的显著提升。首先,公园由最初仅为周边社区提供休闲和防灾等基础服务,逐步发展成为涵盖健康、教育、休闲、文化等多重功能的城市空间,使公园在城市生活中扮演更加重要的角色。其次,民营企业等多方社会力量的参与在提高管理效率的同时,也为公园注入了新的活力。第三,通过管理制度的创新,吸引了民间资本、提升了商业运营收益,有效分担了政府在公共基础设施上的财政压力,在一定程度上为公园的可持续发展提供了保障。
03 政府–民间合作制度
政府–民间合作制度的实现形式
政府–民间合作(又称“公私伙伴关系”)指政府部门与民营企业之间在公共服务或基础设施项目领域展开的合作,涵盖开发、建设、管理、运营等阶段,包括民营化、PFI、指定管理人制度、出售公有资产给民营企业等多种实现形式。

政府–民间合作制度的驱动因素
纵观日本城市公园管理制度的变迁过程,其驱动因素是国际环境影响与日本自身经济状况的叠加。本文从政府财政压力、新自由主义市场竞争理念、地方分权和新公共管理理念,以及公众服务需求的变迁四个方面对日本城市公园管理制度变革的主要驱动因素进行剖析:
1)政府财政压力是推动公园管理制度改革的因素之一。
2)新自由主义市场竞争理念的兴起对日本的政策导向产生了深远影响。
3)地方分权和新公共管理理念的兴起为公园管理制度改革提供了制度基础和理论支撑。
4)公众服务需求的变迁也是推动公园管理制度改革的重要因素。
政府–民间合作的实施机制与挑战
从日本城市公园管理制度的演变过程来看,日本政府在政策与具体实施上始终致力于顺应时代需求,地方政府也积极响应中央政府的相关政策,努力实现公共利益的最大化。
首先,日本政府采取了分阶段、分领域推进的策略。其次,日本政府对城市公园管理模式进行了持续调整和创新。最后,在推进政府–民间合作的过程中,日本政府始终注重加强监管和引导。
当然,这一实现过程也面临着地区实现程度各异、财政效益不均衡、服务质量良莠不齐等方面的挑战。一是呈现出了明显的地区差异,政府–民间合作制度在人口集中的大城市应用更为广泛。二是政府与民营企业之间的利益平衡问题将可能影响长期合作的稳定性,如果政府过于注重降低成本,也可能抑制民营企业参与的积极性。
04 日本城市公园管理制度演变下的公共性
公共性的矛盾
日本地方政府通过引入市场化机制和民间力量参与公共事业,增加了管理和运营方式的多样性,同时也缓解了地方的财政压力。然而,另一方面,民间资本的介入也引发了城市公园公共性的流失。
绝大部分非政府主体都设有盈利目标,在公共服务商业化运作时,可能会降低公共空间或公共设施的可及性,间接使部分社会群体无法获得服务。不断增加的营利设施也在逐步侵占广场、道路、绿地等公共资源,成为无法人人共享的封闭空间。另一方面,尽管Park-PFI制度在很大程度上旨在解决地方政府财政困难及因人口减少导致的地方经济衰退问题,但从比例上而言,此类项目更集中在东京、大阪等资源丰富的主要城市的中心区域,它们实际上并不需要通过这些政策工具来吸引民营企业参与。
公共性的语境演变
随着日本政府越来越多地引入民间资本参与公共设施的建设和运营,公共性的语境也随之发生转变——逐渐脱离了二战后社会对公共性评价的主流视野(即不再以公共产品权属关系作为判断标准),转而更加注重融合管理者与使用者的共同目标,强调以共同体的视角,实现公共利益最大化。当下官方政策文件更多地转向围绕以下核心语境展开公共性的阐述与传播:(1)提升管理效率和激活地方经济;(2)满足城市居民新需求;3)提高生活品质。
05 结论与启示
日本作为亚洲率先进入世界贸易系统中的先兆性国家,其制度成效与问题可供其他国家参考。日本城市公园管理制度的演变历程带来的深刻启示可总结为以下几点:
首先,这一过程反映了日本政府在不同历史时期和社会条件下,为追求公共利益最大化所作出的持续努力。其次,管理权力的缩放受参与者群体的构成、使用权支配方式,以及社会全体权力意识变迁的共同影响。最后,虽然日本在应对人口减少和财政压力方面做了大量工作来维持公共基础设施的正常运营,但如何有效平衡和引导公共空间的价值仍是一项艰巨的挑战。
本文认为,为平衡服务属性与公共利益,在推进公私合作的过程中,政府应超越单纯地减少赤字、盈利增长等目标,注重公共设施服务的长远目标,即提升地区服务的参与性,促进以归属感为基础的可持续发展;应关注公共服务的均衡性,避免因过度依赖市场机制而导致的区域间差距扩大;同时,应建立新的公众参与机制和公开监管机制,确保广泛的公众参与公共利益的决策权利。
参考文献
[1] Saito, J. (2000). Publicness. Iwanami Shoten.
[2] Waldo, D. (2017). The Administrative State: A Study of the Political Theory of American Public Administration (C. Yan, Trans.). Central Compilation & Translation Press.
[3] Denhardt, R. B., & Denhardt, J. V. (2010). The New Public Service: Serving, Not Steering (H. Ding, Trans.). China Renmin University Press.
[4] Zhang, Y. (2020). Research on the Public Value of Government Procurement of Public Services. China Social Sciences Press.
[5] Weisbrod, B. A. (1977). The Voluntary Nonprofit Sector: An Economic Analysis. Lexington Books.
[6] Rouzet, D., Sánchez, A. C., Renault, T., & Roehn, O. (2019). Fiscal challenges and inclusive growth in ageing societies. OECD Economic Policy Papers, (27), 1–69.
[7] Seta, F. (2013). A discussion on the comprehensiveness of urban planning master plan in the phase of depopulation: Through a case study on elimination, consolidation and rearrangement of public service facilities. Journal of the City Planning Institute of Japan, 48(3), 609–614.
[8] Jian, Y., Luo, J., Wang, A., Chen, H., Chen, W., & Shao, J. (2023). The interplay between privately-owned public space and spatial justice: The case of Hong Kong. Urban Planning International, 38(3), 73–82, 98.
[9] Li, H. (2018). The lost and awaken of public nature: Street community renewal based on space justice. Planners, 34(2), 25–30.
[10] Yan, J. (2020). Urban public space planning path towards spatial justice. Journal of Soochow University (Philosophy & Social Science Edition), 41(6), 23–30.
[11] Ye, L., Xing, Z., Yan, W., Xiang, Y., & He, L. (2018). Urban greenspace planning to achieve social justice. Urban Planning Forum, (3), 57–64.
[12] Yang, L., & Yang, P. (2020). Urban parks from the perspective of spatial justice: Reflection, revision and research framework. Urban Development Studies, 27(2), 38–45.
[13] Han, Y., & Dai, F. (2018). Review of study on ecosystem services function of urban green spaces: Indicators, methods and assessment framework. Chinese Landscape Architecture, 34(10), 55–60.
[14] Nojima, M. (1994). The evolution of the modern city park in the period of Tokyo City planning. Journal of the City Planning Institute of Japan Papers on City Planning, (29), 223–228.
[15] Shirahata, Y. (1995). Genealogy of Europeanization in Urban Parks. In: A Study on the History of Modern Urban Parks: The Genealogy of Europeanization. Shibunkaku Publishing.
[16] Xu, X., Akita, N., & Zang, T. (2022). A study of the history of the birth and development of Hibiya Park in Tokyo and the transformation of spatial awareness. Landscape Architecture Academic Journal, 39(9), 83–88.
[17] Kurihara, Y., Okazaki, A., & Tanaka, Y. (2022). Architectural characteristics and management of traditional Japanese restaurants. Reports of the City Planning Institute of Japan, (21), 243–250.
[18] Xu, X., Akita, N., & Li, Z. (2022). The role and sustainable development of historic urban parks in Japan—Taking Tokyo Hibiya Park as an example. Landscape Architecture Academic Journal, 39(1), 50–55.
[19] Moriwaki, T. (1949). Publicness of urban parks. Journal of the Japanese Institute of Landscape Architects, 13(1), 30–32.
[20] Liu, H. (2021). Developing a technological approach toward the public space design for creating urban asset and market driven operation. New Architecture, (4), 4–10.
[21] Wright, D. S., & Sakurai, Y. (1987). Administrative reform in Japan: Politics, policy, and public administration in a deliberative society. Public Administration Review, 47(2), 121–133.
[22] Kurokawa, K. (2000). Devolution & new city planning system. The Japanese Journal of Real Estate Sciences, 14(3), 7-10.
[23] Nobata, S., & Hisano, T. (2009). A study of city park management by designated manager system—Meaning of partnership among stake-holders. Journal of Policy Studies, (33), 39–71.
[24] Yamamoto, H. (2003). New public management—Japan’s practice. Institute for International Policy Studies.
[25] Ministry of Land, Infrastructure, Transport and Tourism of Japan. (2019). Selection and survey of public-private partnership cases.
[26] Shiomi, I. (2021). Research on the role of urban parks in overcoming population decline [Doctoral dissertation]. Muroran Institute of Technology.
[27] Funabiki, T. (2016). The study of development and structure of the private sector participation system in city park. Papers on Environmental Information Science, (30), 213–218.
[28] Kaneko, C. (2010). Current status and issues of urban park management by designated managers based on the results of a questionnaire on the “designated manager system in urban parks”. Parks and Open Space, 71(4), 7–9.
[29] Tsuchiya, T. (2021, November 22). Possibilities for enhancing the attractiveness of “comprehensive forest use facilities” through public-private partnerships.
[30] Katagiri, Y. (2017). Amendment of the urban parks act and prospects for introducing PPP (public-private partnership) to urban parks. NRI Public Management Review, (170), 1–9.
[31] Iijima, K. (2018). Management in an urban park and public private partnership. Journal of Japanese Society of Turfgrass Science, 47(1), 1–6.
[32] Parks and Landscape Division, City Bureau, Ministry of Land, Infrastructure, Transport and Tourism of Japan. (2020, October 7). Guidelines for promoting urban park renovation integrated with community development.
[33] Cabinet Office, Government of Japan. (2020). PPP/PFI case studies.
[34] Naaoyuki, S. (2021, February 25). Promotion of public-private partnerships in urban parks. Parks and Landscape Division, City Bureau, Ministry of Land, Infrastructure, Transport and Tourism of Japan.
[35] Nomura, W. (2018). Recent trends in Park-PFI. Shintoshi, 72(11), 10–13.
[36] Yokoyama, D. (2022). Study on development of public private partnerships for urban development with focus on introduction of Park-PFI—Through efforts of government, urban renewal corporation and others in Honmachi Park, Wakayama City. Journal of Japan Society of Civil Engineers, Ser. D3 (Infrastructure Planning and Management), 78(1), 13–23.
[37] Hashimoto, K. (2015). Growing underclass and emergence of the new class society. Trends in the Sciences, 20(9), 44–49.
[38] Igarashi, T. (2022). Exclusion Art for Whom? Intolerance and Self-Responsibility Theory. Iwanami Shoten.
[39] Chikamori, T. (2021, June 7). “Miyashita park” and “park community development”: On the “difficulty of narrating” urban parks in recent years. Mita-hyoron.
[40] Kubota, A. (2021). Rethinking the park in the city case study: Transformation of Miyashita Park in downtown Shibuya, Tokyo. Journal of Architecture and Planning, 86(781), 1001–1011.
[41] Park, B., Iida, A., & Yokohari, M. (2017). A study on publicness and profitability of public-private partnerships in urban parks—A case study of Toyosuna Park in Chiba, Japan. Reports of the City Planning Institute of Japan, (16), 182–187.
[42] Ministry of Land, Infrastructure, Transport and Tourism of Japan. (2014, April 1). Guidelines for enhancing the attractiveness of urban parks through public-private partnerships.
[43] Hidano, N. (2015). Impact of parks and views on real estate prices. Tokyo Association of Real Estate Appraisers.
[44] ARUHI Magazine Editorial Department. (2021, August 24). Relationship between park distance and house price? AI analyzes housing prices near large parks in Tokyo. ARUHI.
[45] Parks and Landscape Division, City Bureau, Ministry of Land, Infrastructure, Transport and Tourism of Japan. (2018, August 10). Guidelines for utilizing Park-PFI to improve the quality of urban parks.
[46] Minoshima, T., Akita, N., Sakai, A., Sato, R., Denguchi, A., Nagino, Y., Wakui, S., Negoro, C., Hirose, J., & Akutsu, M. (2022, October 31). New era of urban parks. Ministry of Land, Infrastructure, Transport and Tourism of Japan.
[47] Machida, M. (2018). Public-private partnerships in urban green spaces. Shinrin Kannkyou, (2018), 168–179.
[48] Lipscy, P. Y. (2023). Japan: The harbinger state. Japanese Journal of Political Science, (24), 80–97.

《前沿》系列英文学术期刊
由教育部主管、高等教育出版社主办的《前沿》(Frontiers)系列英文学术期刊,于2006年正式创刊,以网络版和印刷版向全球发行。系列期刊包括基础科学、
、工程技术和人文社会科学四个主题,是我国覆盖学科最广泛的英文学术期刊群,其中12种被SCI收录,其他也被A&HCI、Ei、MEDLINE或相应学科国际权威检索系统收录,具有一定的国际学术影响力。系列期刊采用在线优先出版方式,保证文章以最快速度发表。
中国学术前沿期刊网
http://journal.hep.com.cn

特别声明:本文转载仅仅是出于传播信息的需要,并不意味着代表本网站观点或证实其内容的真实性;如其他媒体、网站或个人从本网站转载使用,须保留本网站注明的“来源”,并自负版权等法律责任;作者如果不希望被转载或者联系转载稿费等事宜,请与我们接洽。