|
|
|
|
|
东方蜜蜂工蜂衰老的多维度解析:形态、微观结构与转录组学研究 | MDPI Insects |
|
|
论文标题:Multidimensional Profiling of Senescence in Eastern Honey Bee, Apis cerana (Hymenoptera: Apidae), Workers: Morphology, Microstructure, and Transcriptomics
论文链接:https://doi.org/10.3390/insects16090902
期刊名:Insects
期刊主页:https://www.mdpi.com/journal/insects
1.文章导读
工蜂是维持健康蜂群的核心力量,在农作物授粉和生态系统维持中发挥着至关重要的作用。然而,工蜂的过早或异常衰老会破坏蜂群平衡,降低授粉效率,在环境压力下可能加剧蜂群衰退,进而对农业和生物多样性构成威胁。目前,关于东方蜜蜂 (Apis cerana) 工蜂跨尺度的衰老特征及其潜在机制尚未完全明确。
农业农村部长江上游传粉昆虫资源保护与利用重点实验室马振刚副教授和周泽扬教授团队,联合密歇根州立大学Zachary Huang教授,在 Insects 期刊发表了题为 “Multidimensional Profiling of Senescence in Eastern Honey Bee, Apis cerana (Hymenoptera: Apidae), Workers: Morphology, Microstructure, and Transcriptomics” 的文章。本文以东方蜜蜂工蜂为研究对象,从形态、微观结构和转录组学多个维度探究了其衰老过程中的变化及相关的分子机制。
2.研究过程与结果
• 研究对象
东方蜜蜂是亚洲生态区维持区域生态平衡的关键物种,具有对本土植物的高适应性、抗螨性和耐低温等特性。本次研究选取东方蜜蜂工蜂作为研究对象,探究其衰老过程中的多维度特征及其潜在的分子机制。
• 研究方法
本文首先对不同年龄 (青年蜂:1~5日龄;中年蜂:29日龄;老年蜂:50日龄) 的东方蜜蜂工蜂进行样本收集。通过立体显微镜观察其形态特征,如体色、毛发密度和翅膀完整性等;同时对工蜂的运动能力进行评估。接着利用扫描电子显微镜 (SEM) 和透射电子显微镜 (TEM) 分析其体表结构和脑部超微结构,重点关注线粒体损伤和自噬体数量的变化;最后,采用转录组测序技术筛选差异表达基因,并结合qRT-PCR进行验证;通过GO和KEGG等生物信息学分析工具,解析所得差异表达基因的功能及参与的信号通路。
• 研究结论
结论1 :随年龄增长,东方蜜蜂工蜂形态出现显著退化
观察发现 (图1),老年蜂体色亮度较青年蜂降低 16.7% (p<0.001),头部、胸部和腹部的毛发密度分别下降 63.5%、97.2% 和 91.5% (p<0.0001),翅膀磨损指数高达 96.7% (p<0.0001)。同时,青年蜂腹部皮下有丰富的脂肪体沉积,而老年蜂的脂肪体逐渐减少甚至完全消失。这些形态学变化不仅影响蜜蜂的外观,还可能降低其适应环境的能力。

图1. 不同年龄工蜂形态特征的比较
结论2 :东方蜜蜂工蜂的运动能力随年龄增长急剧下降
实验结果显示 (图2),青年和中年蜜蜂在饥饿条件下能够快速爬行或飞到喂食平台的比例显著高于老年蜜蜂。只有6.7%的老年蜜蜂能够在15秒内到达喂食平台,表明其运动能力显著下降。这种运动能力的下降可能会限制蜜蜂的觅食范围和效率,进而影响蜂群的生产力。

图2.不同年龄组工蜂的运动能力评估
结论3 :东方蜜蜂工蜂体表结构和脑部超微结构随年龄发生显著退化
扫描电镜观察显示 (图3),老年蜂头部感觉器官磨损、胸部刚毛倒伏、表皮出现大量孔洞和损伤;腹部刚毛大量脱落或倒伏,表皮表面有大量褶皱和大面积损伤。透射电镜观察发现 (图4),老年蜂线粒体损伤率高达86.7%,出现肿胀、嵴断裂和膜结构解体等现象;自噬体数量较中年蜂减少81.8% (p<0.001),且细胞核膜边缘模糊,伴随明显的核收缩和染色质边缘化。这些微观结构的变化直接损害了蜜蜂的感知能力、运动效率和皮肤屏障功能,可能降低个体的生存率和任务执行能力。

图3.不同年龄工蜂体表结构特征的扫描电镜观察

图4. 不同年龄工蜂头部组织超微结构特征的透射电镜观察
结论4:东方蜜蜂工蜂的基因表达随年龄增长而显著变化
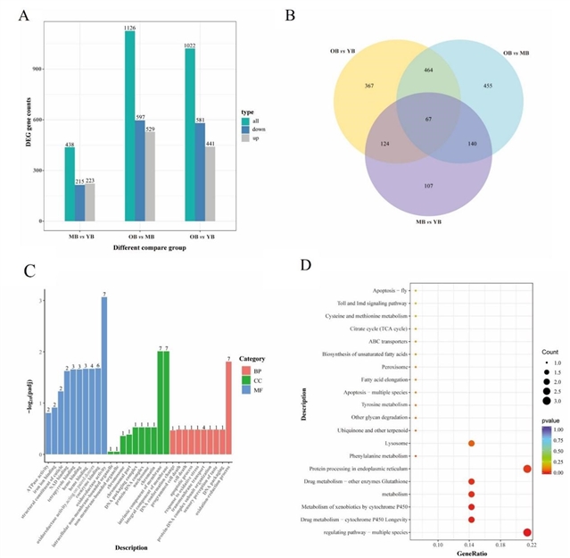
转录组分析共鉴定出2586个差异表达基因,其中67个为三个年龄组 (青年蜂与 中年蜂、中年蜂与老年蜂、青年蜂与老年蜂) 共有的差异表达基因。这些基因主要参与寿命调控、谷胱甘肽代谢、溶酶体等通路 (图5)。筛选出15个核心衰老相关基因,如MRJP3、SV2A、APD3等,其表达动态与营养代谢、行为感知和表皮屏障功能衰退密切相关,且经qRT-PCR验证 (图6),这些基因在工蜂衰老过程中表现出显著的表达差异,可能作为衰老的分子标志物。

图5.不同年龄工蜂差异表达基因的筛选及功能富集分析

图6. 工蜂衰老相关基因的鉴定及表达模式验证
3.研究总结
东方蜜蜂工蜂在衰老过程中呈现出多尺度的退化特征。形态上,体色变暗、毛发脱落、翅膀损伤、运动能力下降,这些变化直接反映其生理功能的衰退,影响蜂群的觅食效率和食物储备能力。结构上,表皮损伤与APD2、APD3等基因的下调相关,线粒体损伤和自噬效率的动态变化表明能量代谢和细胞清除机制失衡。分子层面,差异基因调控网络在寿命调控、谷胱甘肽代谢等通路显著富集,其中调控营养代谢、细胞器功能和毒素代谢的关键基因 (如MRJP2、GARIN3、CYP6B1等) 有望成为衰老干预的靶点。
综上所述,本研究建立了首个东方蜜蜂多维度衰老评估体系,揭示了东方蜜蜂工蜂跨尺度的衰老特征及相关机制,为优化蜜蜂健康管理策略和探索社会性昆虫衰老机制提供了理论依据。
特别声明:本文转载仅仅是出于传播信息的需要,并不意味着代表本网站观点或证实其内容的真实性;如其他媒体、网站或个人从本网站转载使用,须保留本网站注明的“来源”,并自负版权等法律责任;作者如果不希望被转载或者联系转载稿费等事宜,请与我们接洽。