|
|
|
|
|
哈尔滨医科大学团队揭示补虚通瘀颗粒缓解心肌缺血作用机制 Engineering |
|
|
论文标题:Buxu Tongyu Granule Alleviates Myocardial Ischemia by Activating Vascular Smooth Muscle Cell Soluble Guanylate Cyclase to Inhibit Abnormal Vasomotion
期刊:Engineering
DOI:https://doi.org/10.1016/j.eng.2023.06.009
微信链接:点击此处阅读微信文章
哈尔滨医科大学杨宝峰院士、张妍教授团队在心肌缺血治疗领域取得新进展。相关研究成果以“Buxu Tongyu Granule Alleviates Myocardial Ischemia by Activating Vascular Smooth Muscle Cell Soluble Guanylate Cyclase to Inhibit Abnormal Vasomotion”为题发布于中国工程院院刊《Engineering》,杨爽、赵一秀为文章共同第一作者,杨宝峰院士、张妍教授为通讯作者。文章深入探究了中药复方制剂补虚通瘀颗粒(BXTY)在缓解心肌缺血方面的分子机制,揭示了其通过激活血管平滑肌细胞可溶性鸟苷酸环化酶抑制异常血管舒缩缓解心肌缺血症状的作用机制,为传统中药的现代应用提供了科学依据。

心肌缺血治疗新靶点的探索
心肌缺血作为全球范围内威胁人类健康的重大疾病之一,其主要病因在于血管功能障碍。血管舒缩功能失调与冠状微血管功能障碍是引发心肌缺血的关键因素。然而,目前心肌缺血的治疗多聚焦于阻塞性冠状动脉疾病,对于血管舒缩障碍及微血管功能障碍的重视程度不足。
补虚通瘀颗粒是一种用于治疗冠心病和气虚血瘀所致动脉粥样硬化的中药复方制剂,包含红参、黄芪、刺五加、赤芍、丹参、桂枝等多种中药成分,具有益气补虚、活血通络等功效。尽管临床上补虚通瘀颗粒对心血管疾病的保护作用已有所显现,但其潜在的分子机制一直未被明确阐明。

图1 BXTY多组分含量及BXTY成分的检测。(a)芍药苷(i)、丹酚酸A(ii)、原儿茶酸(iii)、丹酚酸B(iv)的化学结构。(b)BXTY的高效液相色谱图,从上到下分别为BXTY、混合对照品、溶剂。混合对照品峰序列从左到右依次为:原儿茶酸(RT: 33.47 min)、芍药苷(RT: 59.32 min)、丹酚酸B(RT: 108.92 min)和丹酚酸A(RT: 117.81 min)。(c)~(d)UPLC-Q-TOF-MSE分析溶剂的总离子流图的正离子模式和负离子模式。(e)~(f)UPLC-Q-TOF-MSE分析BXTY的总离子流图的正离子模式和负离子模式,n = 10。(g)~(h)UPLC-Q-TOF-MSE分析BXTY进入血液的总离子流图的正离子模式和负离子模式,n = 10,RT:保留时间。
深入实验揭示关键作用通路
为深入探究补虚通瘀颗粒的作用机制,科研团队开展了系列严谨实验。首先,研究人员利用 HPLC-DAD 技术对补虚通瘀颗粒的化学成分进行了分析,发现其中芍药苷、丹酚酸 B、丹酚酸 A 和原儿茶酸等成分含量相对较高。进一步采用 UPLC-Q-TOF-MSE 联合 UniFi 天然产物分析平台对补虚通瘀颗粒的化学成分和入血成分进行鉴定,结果显示在补虚通瘀颗粒中共鉴定出 106 种化合物,其中 95 种作为原型进入血液循环,这为后续研究奠定了基础。
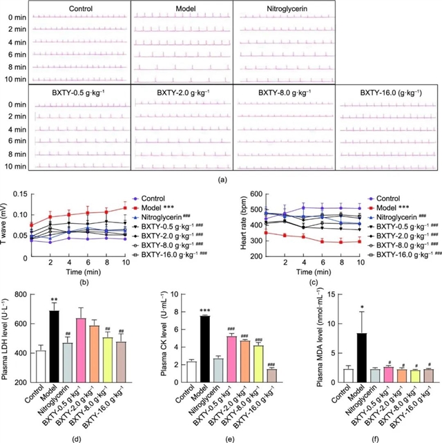
在动物实验阶段,研究人员选用昆明小鼠构建急性心肌缺血模型,通过连续灌胃 BXTY 10 天后腹腔注射垂体后叶素诱导心肌缺血。实验结果显示,BXTY 能显著减轻小鼠心肌缺血症状,包括降低心电图 T 波振幅、提升心率,同时还呈剂量依赖性降低了血浆中肌酸激酶(CK)、乳酸脱氢酶(LDH)以及丙二醛(MDA)等指标水平,表明 BXTY 对心肌具有保护作用。

图2 BXTY减轻垂体后叶素所致KM小鼠急性心肌缺血。给KM小鼠灌胃BXTY(0.5、2.0、8.0、16.0 g?kg-1?d-1),连续10 d。(a)腹腔注射垂体后叶素(0.15 U•g-1)10 min后的心电图代表图。(b)统计结果表明,BXTY和硝酸甘油(0.002 mg•g-1)可抑制垂体后叶素引起的急性心肌缺血小鼠T波异常升高。数据显示为平均值± SEM。*** P < 0.001 vs. 对照组, ### P < 0.001 vs. model,n = 5~6。(c)统计结果表明,BXTY和硝酸甘油对垂体后叶素引起的急性心肌缺血小鼠心率异常降低有抵抗作用。数据显示为平均值± SEM。*** P < 0.001,### P < 0.001,n = 5~6。(d)血浆LDH水平。数据显示为平均值± SEM。* P < 0.01 vs. 对照组, ## P < 0.01 vs. model,n = 5。(e)血浆CK水平。数据显示为平均值± SEM。*** P < 0.001 vs.对照组, ### P < 0.001 vs.模型组,n = 6。(f)血浆MDA水平。数据显示为平均值± SEM。* P < 0.05 vs.对照组, # P < 0.05 vs.模型组,n = 5。
在血管舒缩反应实验中,研究人员取 SD 大鼠肠系膜上动脉,观察到 BXTY 剂量依赖性地舒张经苯肾上腺素(PE)预收缩的血管环,且这一作用不依赖于血管内皮。进一步探究发现,使用可溶性鸟苷酸环化酶(sGC)抑制剂 NS 2028/ODQ 以及蛋白激酶 G(PKG)抑制剂 KT 5823 处理血管后,BXTY 对血管舒缩的影响受到抑制,这提示 sGC-cGMP-PKG 信号通路可能在 BXTY 的作用过程中发挥关键作用。

图3 BXTY剂量依赖性而非内皮依赖性舒张PE预收缩大鼠肠系膜动脉血管。(a)结果显示PSS(12.5、20.0、50.0或100.0 μL)对PE预收缩的内皮完整大鼠肠系膜动脉没有舒张作用。BXTY(2.5、5.0、10.0或20.0 μg•mL-1)剂量依赖性的舒张内皮完整(b)和内皮缺失(c)的大鼠肠系膜动脉。(d)BXTY和PSS对内皮完整血管环的影响。(e)BXTY对内皮完整和内皮缺失血管环的血管舒张作用的浓度-效应曲线。数据显示为平均值± SEM。与对照组相比** P < 0.01, n = 3。(f)~(g)血管环代表图和统计结果显示,BXTY(5.0、10.0或20.0 μg•mL-1)预处理10 min可抑制PE诱导的内皮完整大鼠肠系膜动脉收缩。数据显示为平均值± SEM。*** P < 0.001 vs. 对照组,n = 3。(h)~(i)血管环代表图和统计结果表明,BXTY(5.0、10.0或20.0 μg•mL-1)预处理10 min,可抑制PE诱导的内皮缺失大鼠肠系膜动脉收缩。数据显示为平均值± SEM。*** P < 0.001 vs. 对照组,P < 0.001,n = 3~4。
在细胞实验部分,研究人员选用小鼠主动脉血管平滑肌细胞(MOVAs)开展实验。结果表明,BXTY 能增加 MOVAs 中 sGC-β1 蛋白表达及细胞内 cGMP 水平,并且 NS 2028/ODQ 可逆转这些现象。同时,BXTY 孵育 MOVAs 后,PKG-1 表达水平升高,而经 NS 2028/ODQ 或 KT 5823 处理的细胞,BXTY 对相关蛋白水平的影响被部分逆转。

图4 sGC的激活参与BXTY诱导的血管舒缩。(a)BXTY(10.0 μg•mL-1)舒张PE预收缩内皮缺失血管。NS 2028(20 μmol•L-1)(b)和ODQ(100 nmol•L-1)(c)预处理可抑制BXTY诱导的血管舒张。(d)为(a)~(c)舒张反应的统计数据。数据显示为平均值± SEM。* P < 0.05 vs. BXTY, n = 3。(e)BXTY(10.0 μg•mL-1)预处理10 min,可抑制PE诱导的内皮缺失大鼠肠系膜动脉收缩。20 μmol•L-1 NS 2028(f)和100 nmol•L-1 ODQ(g)预处理可抑制BXTY对PE诱导的血管收缩的抑制作用。20 μmol•L-1 NS 2028(h)和100 nmol•L-1 ODQ(i)单独预处理对PE诱导的内皮缺失血管环收缩无影响。(j)为(e)~(i)中收缩反应的统计数据。数据显示为平均值± SEM。*P < 0.05, **P < 0.01 vs. 对照组,n = 4。(k)BXTY上调了MOVAs中sGC的表达。数据显示为平均值± SEM。 *P < 0.05 vs. 对照组,n = 3。(l)20 μmol•L-1 NS 2028或100 nmol•L-1 ODQ预处理24 h可逆转BXTY(10.0 μmol•mL-1)诱导的sGC上调。数据显示为平均值± SEM。* P < 0.05 vs. 对照组,# P < 0.05 vs. BXTY-6 min,n = 5。

图5 cGMP-sGC-PKG信号通路参与BXTY诱导的血管舒缩。(a)在MOVAs中,BXTY以时间依赖性的方式增加cGMP浓度。数据显示为平均值± SEM。* P < 0.05,** P < 0.01 vs.对照组,n = 4。(b)20 μmol•L-1 NS 2028或100 nmol•L-1 ODQ预处理MOVAs 24 h可部分逆转BXTY(10.0 μmol•mL-1)对cGMP含量的上调作用。数据显示为平均值± SEM。*** P < 0.001 vs.对照组,# P < 0.05 vs. BXTY-9 min,n = 3。(c)BXTY(10.0 μg•mL-1)舒张PE预收缩内皮缺失血管环。(d)KT 5823(2 μmol•L-1)预处理抑制BXTY诱导的动脉血管舒张。(e)为(c)和(d)的舒张应答统计数据。数据以平均值± SEM表示。* P < 0.05 vs. 对照组,n = 3。(f)BXTY(10.0 μg•mL-1)预处理10 min,可防止PE诱导的内皮缺失大鼠肠系膜动脉收缩。(g)2 μmol•L-1 KT 5823预处理可减轻BXTY对PE诱导的血管收缩的抑制作用。(h)2 μmol•L-1 KT 5823预处理对PE诱导的内皮缺失血管的收缩无影响。(i)为(g)和(h)中内皮缺失血管环的收缩应答。数据显示为平均值± SEM。*** P < 0.001 vs.对照组,n = 3~4。(j)BXTY上调MOVAs中PKG1的表达。数据显示为平均值± SEM。** P < 0.01 vs.对照组,n = 3。(k)分别用20 μmol•L-1 NS 2028、100 μmol•L-1 ODQ和2 μmol•L-1 KT 5823预处理MOVAs 24 h,可部分逆转BXTY(10.0 μmol?L-1)诱导的PKG1上调。数据显示为平均值± SEM。*** P < 0.001 vs.对照组,## P < 0.01 vs. BXTY-6 min, n = 3。
传统中药的现代价值彰显
文章探讨了补虚通瘀颗粒对小鼠心肌缺血模型的药理作用。研究结果表明,补虚通瘀颗粒可以减轻小鼠急性心肌缺血的症状,并且其作用与硝酸甘油(临床经典抗心肌缺血药物)相当。抑制异常的血管舒缩是其心脏保护作用的潜在机制之一。补虚通瘀颗粒通过激活sGC,增加细胞内cGMP含量,增加血管平滑肌细胞中cGMP依赖性PKG的活性(图6)。这一发现不仅为补虚通瘀颗粒治疗心肌缺血提供了明确的分子机制解释,也为传统中药的现代化研究和应用提供了范例。该研究利用现代药理学技术,阐明传统中药的药理作用和作用机制,促进了传统医学与现代医疗体系的深度融合,为后续开发新型心血管疾病治疗药物提供了有力的科学支撑,有望推动中药材相关产业的进一步发展。

图6 BXTY诱导肠系膜上动脉血管舒缩的分子机制。
论文信息:
Shuang Yang, Yixiu Zhao, Xiaoling Cheng, Tingting Zhan, Jiaying Tian, Xue Liu, Chunyue Ma, Zhiqi Wang, Luying Jin, Qian Liu, Yanli Wang, Jian Huang, Jinhui Wang, Yan Zhang, Baofeng Yang. Buxu Tongyu Granule Alleviates Myocardial Ischemia by Activating Vascular Smooth Muscle Cell Soluble Guanylate Cyclase to Inhibit Abnormal Vasomotion. Engineering, 2024, 38(7): 133–143
开放获取:
https://doi.org/10.1016/j.eng.2023.06.009
更多内容
欢迎投票:2025全球十大工程成就评选
最新研究提出煤-水-热共采模式 助力西部矿区绿色转型
新型微透镜设计:清华北科大携手攻克光学难题
吕跃广院士、吴飞教授:人工智能赋能人类——特定任务驱动和通用智能评测
Engineering征稿启事:人工智能赋能工程科技
特别声明:本文转载仅仅是出于传播信息的需要,并不意味着代表本网站观点或证实其内容的真实性;如其他媒体、网站或个人从本网站转载使用,须保留本网站注明的“来源”,并自负版权等法律责任;作者如果不希望被转载或者联系转载稿费等事宜,请与我们接洽。