碳纤维的节能高效制备是高性能碳材料领域的重要研究方向。据报道,高温热处理的能源和气体消耗约占碳纤维整体成本的40%。然而,有机分子热裂解碳化的基本路线和原理决定了高温后处理是传统碳纤维无法避免的核心环节。为解决这一难题,浙江大学高超教授团队基于氧化石墨烯前驱体在室温下制备了高性能的石墨烯基碳纤维,采用分域剪切多流场,在氧化石墨烯凝胶纤维中构筑了微纤亚单元的液晶织构,实现了氧化石墨烯分子在微纤内部的限域折叠,大幅减少并减小了石墨烯间的微孔缺陷,显著提高了石墨烯纤维的力学性能。
2025年10月20日,相关研究成果以“High-performance graphene-based carbon fibres prepared at room temperature via domain folding”为题发表在Nature Materials期刊上。论文通讯作者为浙江大学许震长聘副教授、刘英军研究员、清华大学徐志平教授和浙江大学高超教授;第一作者为浙江大学专职研究员李鹏、博士生王子秋(已毕业)和蔡刚峰。
碳纤维是一种含碳量在90%以上,具有高强度、高模量、轻质、化学稳定性等一系列优异性能的纤维材料,是现代工业和国防装备不可或缺的战略性材料。碳纤维主要由有机高分子前驱体(聚丙烯腈、沥青)纤维经过低温预氧化、高温碳化及超高温石墨化制备而成。碳纤维的后处理过程能耗极大,同时高温碳化和石墨化过程也需消耗大量惰性保护气体。据报道,高温热处理的能源和气体消耗约占碳纤维整体成本的40%。因此,碳纤维的节能高效制备一直是基础研究领域的重要研究方向。然而,有机分子热裂解碳化的基本路线和原理决定了高温后处理是传统碳纤维无法避免的核心环节。
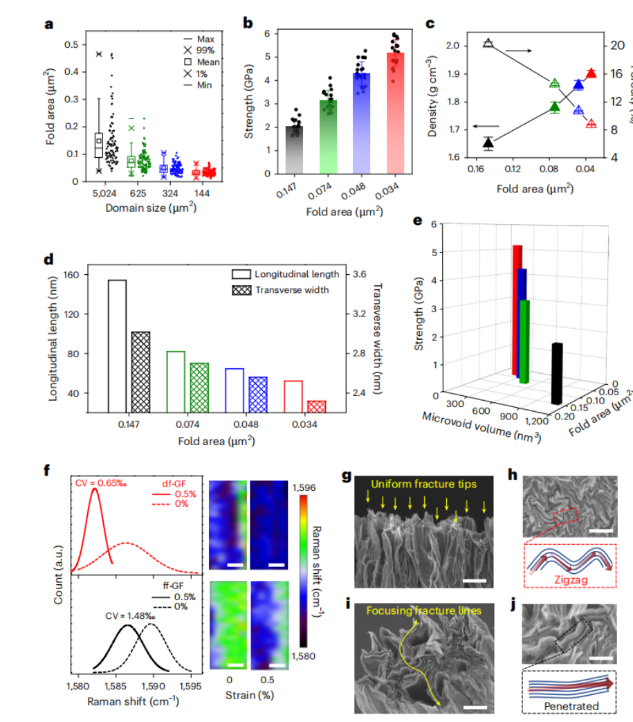
石墨烯纤维是由单层石墨烯有序组装排列而成的新型碳质纤维材料。2011年,浙江大学高分子系高超教授团队首次提出氧化石墨烯液晶湿法纺丝策略,并结合化学还原方法,发明了石墨烯纤维。随后十余年间,国内外研究团队借鉴传统碳纤维高温后处理工艺,完美修复氧化石墨烯的原子级缺陷,在纤维力学和导电、导热性能优化方面取得较大进展,基本验证了石墨烯纤维的结构功能一体化潜力。纵观石墨烯纤维的加工原理,其由氧化石墨烯经过脱除含氧官能团形成碳质纤维,蕴含着一条低温、甚至室温制备碳质纤维的新路线。然而,化学还原石墨烯纤维的力学性能受限,使得室温制备高性能石墨烯纤维这一难题未能解答。高超教授团队成功地解决了这一难题,提出“分域剪切多流场”方法,在氧化石墨烯凝胶纤维中实现微纤亚单元的液晶织构,当纤维凝固干燥时,氧化石墨烯分子在每个微纤单元内限域折叠。区别于传统氧化石墨烯分子在纤维结构中的无序折叠和堆积,微纤限域具有折叠细晶特点,大幅减少并减小了石墨烯间的微孔缺陷,形态由扁平粗孔变为针状细孔。在25℃室温催化还原下,限域折叠的石墨烯纤维表现出优异的拉伸强度(5.19GPa)和模量(529GPa),导热率、导电率分别达到232W/mK和120S/m,同时具有92%的碳含量,实现了室温制备高性能石墨烯基碳纤维。
该工作的一个关键突破是提出了限域折叠控制石墨烯纤维微孔缺陷特征的理念,发现了石墨烯纤维内的折叠诱导细晶特点,小晶区致密堆积可大幅减少并减小石墨烯间的微孔缺陷,形态由扁平粗孔变为针状细孔。一方面,均匀分布的折叠细晶和针状微孔缺陷提高了石墨烯纤维的应力分布均匀性;另一方面,微孔缺陷含量的减少和尺寸的下降降低了纤维产生灾难性裂纹的可能性。

图1:分域剪切多流场示意图及氧化石墨烯的限域折叠。

图2:石墨烯纤维折叠行为—有序晶区—微孔缺陷—力学性能的构效关系。

图3:室温高性能石墨烯基碳纤维的节能制备路线。
该项工作由浙江大学和清华大学两个团队通力协作完成。(来源:科学网)
相关论文信息:https://doi.org/10.1038/s41563-025-02384-7