|
|
|
|
|
高脂饮食诱发的雌性斑马鱼糖尿病性心肌病:2 型糖尿病介导的心脏病理和功能衰退| MDPI Nutrients |
|
|
论文标题:High-Fat Diet-Induced Diabetic Cardiomyopathy in Female Zebrafish: Cardiac Pathology and Functional Decline Mediated by Type 2 Diabetes
论文链接:https://www.mdpi.com/2072-6643/17/13/2209
期刊名:Nutrients
期刊主页:https://www.mdpi.com/journal/nutrients
该研究聚焦糖尿病心肌病(DCM),这是 2 型糖尿病(T2DM)的独立并发症,以进行性心功能障碍、代谢失调、心肌纤维化和线粒体损伤为特征。现有动物模型(如链脲佐菌素诱导模型)存在高死亡率,且难以复现高脂饮食(HFD)引发的慢性代谢紊乱,而啮齿类模型则维护成本高。鉴于此,研究旨在建立一种高脂饮食诱导的雌性斑马鱼 DCM 模型,以推动 DCM 的机制研究和药物研发,同时关注女性在 DCM 中的更高易感性,填补性别特异性模型的空白。
研究设计与方法
研究将 80 只野生型雌性斑马鱼随机分为正常饮食组(N 组,6% 脂肪)和高脂饮食组(H 组,24% 脂肪),干预 8 周。通过腹腔葡萄糖耐量试验(IPGTT)和胰岛素水平检测评估代谢表型;采用超声心动图检测射血分数、E 峰等指标评估心功能;结合组织病理学(H&E、Masson、油红 O 染色)、分子检测(RT-qPCR、Western blot)及线粒体结构 / 功能分析(呼吸链活性、透射电镜、DHE 染色),探究心脏结构、代谢及氧化应激的变化,以验证模型是否复现人类 DCM 特征。

图 1. 高脂饮食诱导斑马鱼肥胖和 2 型糖尿病。(A)将 N 组和 H 组的体形形态进行对比的代表性图片。(B)斑马鱼在 8 周高脂肪饮食干预后的体长。(n = 18);(C)斑马鱼的体重(n = 18);(D)斑马鱼的体重指数(BMI,n = 18);(E)骨骼肌低密度脂蛋白胆固醇水平(n = 3)。(F)空腹血糖水平(n = 3)。(G)口服葡萄糖耐量试验曲线(n = 3)。(H)口服葡萄糖耐量试验的曲线下面积。(I)骨骼肌胰岛素含量(n = 3)。* p < 0.05,** p < 0.01,*** p < 0.001。
主要结果
高脂饮食喂养的斑马鱼出现肥胖、胰岛素抵抗和葡萄糖耐量受损等 T2DM 表型;超声心动图显示心脏肥大、射血分数降低和舒张功能障碍;组织学检测发现心肌脂质过度积累、纤维化 / 炎症标志物上调;线粒体呼吸功能受损,活性氧(ROS)水平升高, redox 平衡紊乱。此外,H 组斑马鱼心脏中脂代谢相关通路(PGC1-α/PPARα/CPT1a)激活,葡萄糖转运蛋白 GLUT4 表达下调,证实代谢重编程;同时促炎因子(IL-1β、IL-18)和纤维化标志物(α-SMA)上调,线粒体结构破坏( cristae 丢失、肿胀),进一步验证了 DCM 的核心病理特征。

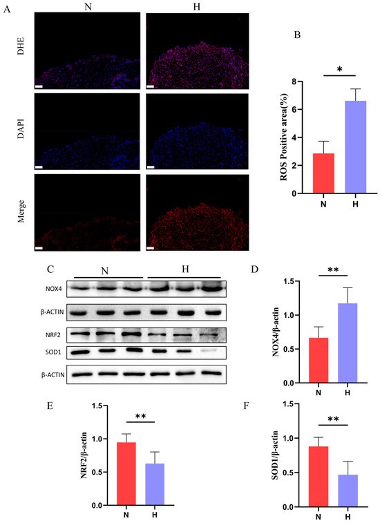
图 2. 2 型糖尿病会导致斑马鱼心脏产生氧化应激。(A)心脏组织的二氢乙锭染色(红色区域表示活性氧阳性区域;比例尺:50 微米)。(B)活性氧积累的定量分析(n = 3)。(C-F)蛋白质印迹分析显示 2 型糖尿病导致产生活性氧的酶 NOX4 表达上调,抗氧化蛋白(NRF2、SOD1)表达下调(n = 6)。* p < 0.05,** p < 0.01。
讨论与解读
研究证实,8 周高脂饮食成功诱导雌性斑马鱼出现类似人类 DCM 的表型,其机制与脂毒性、代谢紊乱、炎症纤维化及线粒体功能障碍密切相关。高脂饮食引发的脂质过度积累激活脂代谢通路,同时抑制葡萄糖利用,导致心肌能量代谢失衡;线粒体损伤和 ROS 过量产生形成恶性循环,加剧氧化应激和心肌损伤;炎症因子和纤维化标志物的上调则推动心肌结构重塑和功能下降。该模型弥补了传统模型的不足,尤其关注雌性个体,为解析性别差异在 DCM 中的作用提供了工具,但也存在局限,如斑马鱼单心室结构与人类心脏差异、短期干预难以完全模拟慢性病程等。
结论与建议
研究成功建立了高脂饮食诱导的雌性斑马鱼 DCM 模型,该模型复现了人类 DCM 的核心特征,包括心脏肥大、代谢失调、纤维化、炎症及线粒体功能障碍,为 DCM 的发病机制研究和靶向药物筛选提供了实用平台。建议后续研究延长干预时间以模拟疾病慢性进程,纳入雄性斑马鱼探究性别差异,结合单细胞测序解析细胞间互作网络,并利用基因编辑工具深入挖掘分子机制,同时开展与临床药物的联合试验,加速模型的转化应用。
Nutrients 期刊介绍
主编:
Maria Luz Fernandez, University of Connecticut, USA;
Lluis Serra-Majem, University of Las Palmas de Gran Canaria, Spain
期刊主题涵盖常量营养素、微量营养素、生物活性营养素、运动营养、公共卫生和饮食相关疾病等学科领域。
|
2024 Impact Factor
|
5.0
|
|
2024 CiteScore
|
9.1
|
|
Time to First Decision
|
12.9 Days
|
|
Acceptance to Publication
|
2.3 Days
|
特别声明:本文转载仅仅是出于传播信息的需要,并不意味着代表本网站观点或证实其内容的真实性;如其他媒体、网站或个人从本网站转载使用,须保留本网站注明的“来源”,并自负版权等法律责任;作者如果不希望被转载或者联系转载稿费等事宜,请与我们接洽。