
清华大学俞立课题组发现磷脂酰肌醇(4,5)-二磷酸(PI(4,5)P2)- Rab35轴调控迁移体的形成。该研究于2023年5月4日发表于国际一流学术期刊《细胞研究》杂志上。
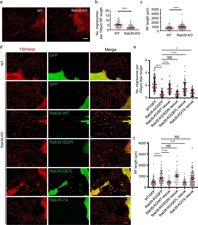
在这项研究中,他们发现在迁移小体形成之前,PIP5K1A,一种将PI4P转化为PI(4,5)P2的PI4P激酶,被募集到迁移小体形成位点。PIP5K1A的募集导致在迁移小体形成位点产生PI(4,5)P2。一旦积累,PI(4,5)P2通过与Rab35的C端多碱性簇相互作用将Rab35招募到迁移体形成位点。他们进一步证明,活性Rab35通过在迁移小体形成位点募集和聚集整合素α5来促进迁移小体的形成,这可能是由整合素α5和Rab35之间的相互作用介导的。他们的研究确定了协调迁移体生物发生的上游信号事件。
据了解,迁移体是最近发现的细胞器,它形成于迁移细胞后缘的收缩纤维的末端或分支点上。先前,他们发现整合素在迁移小体形成部位的募集对迁移小体的生物发生至关重要。
附:英文原文
Title: The phosphatidylinositol (4,5)-bisphosphate-Rab35 axis regulates migrasome formation
Author: Ding, Tianlun, Ji, Jinyao, Zhang, Weiying, Liu, Yuheng, Liu, Boqi, Han, Yiyang, Chen, Chunlai, Yu, Li
Issue&Volume: 2023-05-04
Abstract: Migrasomes are recently discovered organelles, which are formed on the ends or branch points of retraction fibers at the trailing edge of migrating cells. Previously, we showed that recruitment of integrins to the site of migrasome formation is essential for migrasome biogenesis. In this study, we found that prior to migrasome formation, PIP5K1A, a PI4P kinase which converts PI4P into PI(4,5)P2, is recruited to migrasome formation sites. The recruitment of PIP5K1A results in generation of PI(4,5)P2 at the migrasome formation site. Once accumulated, PI(4,5)P2 recruits Rab35 to the migrasome formation site by interacting with the C-terminal polybasic cluster of Rab35. We further demonstrated that active Rab35 promotes migrasome formation by recruiting and concentrating integrin α5 at migrasome formation sites, which is likely mediated by the interaction between integrin α5 and Rab35. Our study identifies the upstream signaling events orchestrating migrasome biogenesis.
DOI: 10.1038/s41422-023-00811-5
Source:https://www.nature.com/articles/s41422-023-00811-5
Cell Research:《细胞研究》,创刊于1990年。隶属于施普林格·自然出版集团,最新IF:20.057
官方网址:https://www.nature.com/cr/
投稿链接:https://mts-cr.nature.com/cgi-bin/main.plex
